Warning:
JavaScript is turned OFF. None of the links on this page will work until it is reactivated.
If you need help turning JavaScript On, click here.
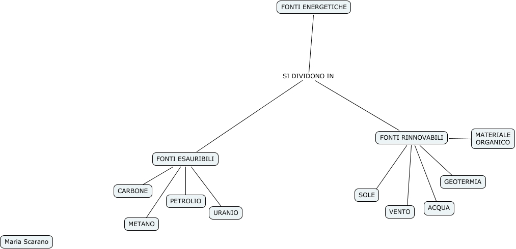
Questa Cmap, creata con IHMC CmapTools, contiene informazioni relative a: mappa energia maria scarano, FONTI RINNOVABILI ???? VENTO, FONTI ESAURIBILI ???? CARBONE, FONTI RINNOVABILI ???? ACQUA, FONTI RINNOVABILI ???? MATERIALE ORGANICO, FONTI RINNOVABILI ???? GEOTERMIA, FONTI ESAURIBILI ???? CARBONE, FONTI ENERGETICHE SI DIVIDONO IN FONTI RINNOVABILI, FONTI ESAURIBILI ???? URANIO, FONTI ENERGETICHE SI DIVIDONO IN FONTI ESAURIBILI, FONTI ESAURIBILI PETROLIO, FONTI ESAURIBILI ???? METANO, FONTI RINNOVABILI ???? SOLE