Warning:
JavaScript is turned OFF. None of the links on this page will work until it is reactivated.
If you need help turning JavaScript On, click here.
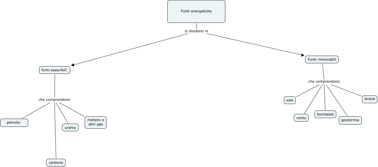
Questa Cmap, creata con IHMC CmapTools, contiene informazioni relative a: mappa sull'energia nicole e gessica, Fonti rinnovabili che comprendono vento, Fonti rinnovabili che comprendono sole, fonti esauribili che comprendono uranio, Fonti energetiche si dividono in Fonti rinnovabili, fonti esauribili che comprendono carbone, Fonti rinnovabili che comprendono acqua, Fonti rinnovabili che comprendono geotermia, fonti esauribili che comprendono petrolio, Fonti rinnovabili che comprendono biomasse, Fonti energetiche si dividono in fonti esauribili, fonti esauribili che comprendono metano e altri gas