Warning:
JavaScript is turned OFF. None of the links on this page will work until it is reactivated.
If you need help turning JavaScript On, click here.
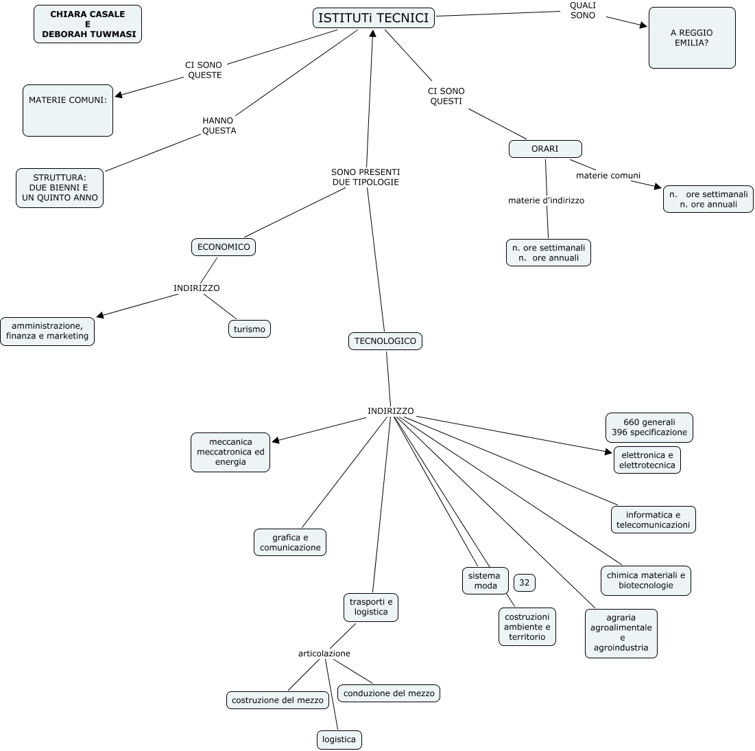
Questa Cmap, creata con IHMC CmapTools, contiene informazioni relative a: ISTITUTO TECNICO MATTIA E DAVIDE O GRUPPO 3 CORRRETTO, ECONOMICO INDIRIZZO turismo, TECNOLOGICO INDIRIZZO chimica materiali e biotecnologie, TECNOLOGICO INDIRIZZO informatica e telecomunicazioni, ISTITUTi TECNICI HANNO QUESTA STRUTTURA: DUE BIENNI E UN QUINTO ANNO, trasporti e logistica articolazione conduzione del mezzo, TECNOLOGICO INDIRIZZO costruzioni ambiente e territorio, ISTITUTi TECNICI QUALI SONO A REGGIO EMILIA?, ECONOMICO SONO PRESENTI DUE TIPOLOGIE ISTITUTi TECNICI, TECNOLOGICO INDIRIZZO meccanica meccatronica ed energia, ISTITUTi TECNICI CI SONO QUESTE MATERIE COMUNI:, ISTITUTi TECNICI CI SONO QUESTI ORARI, ORARI materie comuni n. ore settimanali n. ore annuali, trasporti e logistica articolazione costruzione del mezzo, TECNOLOGICO INDIRIZZO sistema moda, TECNOLOGICO INDIRIZZO grafica e comunicazione, ORARI materie d'indirizzo n. ore settimanali n. ore annuali, TECNOLOGICO INDIRIZZO elettronica e elettrotecnica, TECNOLOGICO INDIRIZZO trasporti e logistica, TECNOLOGICO INDIRIZZO agraria agroalimentale e agroindustria, trasporti e logistica articolazione logistica