Warning:
JavaScript is turned OFF. None of the links on this page will work until it is reactivated.
If you need help turning JavaScript On, click here.
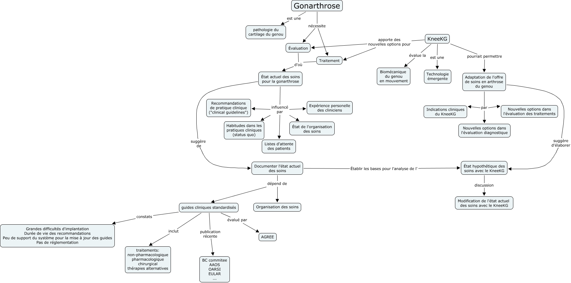
Cette carte conceptuelle, cree avec IHMC CmapTools, contient des informations liees a : KneeKG_v3a_encours, État actuel des soins pour la gonarthrose influencé par Habitudes dans les pratiques cliniques (status quo), Documenter l'état actuel des soins dépend de guides cliniques standardisés, Traitement d'où État actuel des soins pour la gonarthrose, État actuel des soins pour la gonarthrose influencé par Listes d'attente des patients, Gonarthrose nécessite Évaluation, État actuel des soins pour la gonarthrose influencé par État de l'organisation des soins, KneeKG pourrait permettre Adaptation de l'offre de soins en arthrose du genou, guides cliniques standardisés publication récente BC commitee AAOS OARSI EULAR ..., État hypothétique des soins avec le KneeKG discussion Modification de l'état actuel des soins avec le KneeKG, KneeKG évalue la Biomécanique du genou en mouvement, Adaptation de l'offre de soins en arthrose du genou par Indications cliniques du KneeKG, Adaptation de l'offre de soins en arthrose du genou par Nouvelles options dans l'évaluation diagnostique, Adaptation de l'offre de soins en arthrose du genou suggère d'élaborer État hypothétique des soins avec le KneeKG, Gonarthrose est une pathologie du cartilage du genou, guides cliniques standardisés constats Grandes difficultés d'implantation Durée de vie des recommandations Peu de support du système pour la mise à jour des guides Pas de réglementation, Gonarthrose nécessite Traitement, Évaluation d'où État actuel des soins pour la gonarthrose, KneeKG apporte des nouvelles options pour Évaluation, guides cliniques standardisés inclut traitements: non-pharmacologique pharmacologique chirurgical thérapies alternatives, guides cliniques standardisés évalué par AGREE