Warning:
JavaScript is turned OFF. None of the links on this page will work until it is reactivated.
If you need help turning JavaScript On, click here.
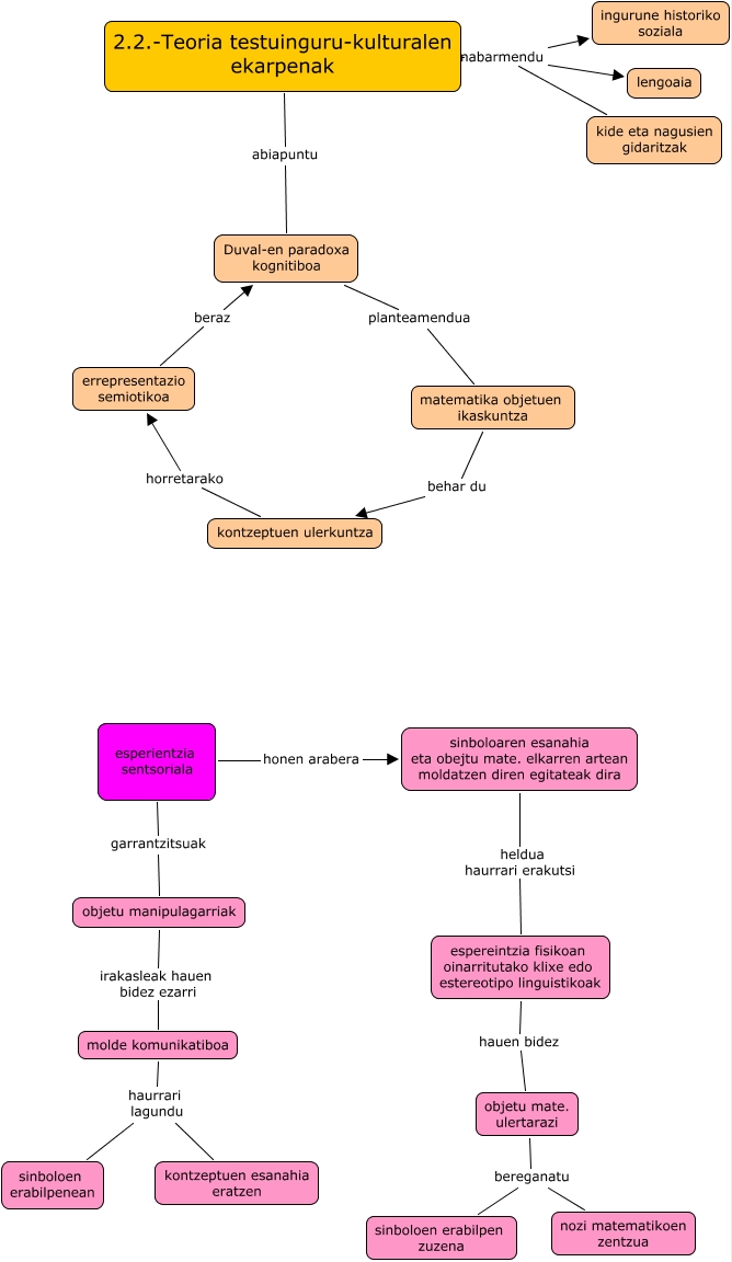
Este Cmap, tiene información relacionada con: 2.2.-teoria test-kultu ekarpenak, objetu mate. ulertarazi bereganatu nozi matematikoen zentzua, objetu mate. ulertarazi bereganatu sinboloen erabilpen zuzena, 2.2.-Teoria testuinguru-kulturalen ekarpenak nabarmendu kide eta nagusien gidaritzak, 2.2.-Teoria testuinguru-kulturalen ekarpenak abiapuntu Duval-en paradoxa kognitiboa, objetu manipulagarriak irakasleak hauen bidez ezarri molde komunikatiboa, 2.2.-Teoria testuinguru-kulturalen ekarpenak nabarmendu lengoaia, matematika objetuen ikaskuntza behar du kontzeptuen ulerkuntza, sinboloaren esanahia eta obejtu mate. elkarren artean moldatzen diren egitateak dira heldua haurrari erakutsi espereintzia fisikoan oinarritutako klixe edo estereotipo linguistikoak, espereintzia fisikoan oinarritutako klixe edo estereotipo linguistikoak hauen bidez objetu mate. ulertarazi, molde komunikatiboa haurrari lagundu kontzeptuen esanahia eratzen, errepresentazio semiotikoa beraz Duval-en paradoxa kognitiboa, molde komunikatiboa haurrari lagundu sinboloen erabilpenean, esperientzia sentsoriala garrantzitsuak objetu manipulagarriak, esperientzia sentsoriala honen arabera sinboloaren esanahia eta obejtu mate. elkarren artean moldatzen diren egitateak dira, Duval-en paradoxa kognitiboa planteamendua matematika objetuen ikaskuntza, kontzeptuen ulerkuntza horretarako errepresentazio semiotikoa, 2.2.-Teoria testuinguru-kulturalen ekarpenak nabarmendu ingurune historiko soziala