Warning:
JavaScript is turned OFF. None of the links on this page will work until it is reactivated.
If you need help turning JavaScript On, click here.
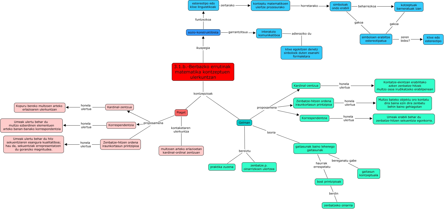
Este Cmap, tiene información relacionada con: 3.1.b-berbazko errutinak, Zenbatze-hitzen ordena iraunkortasun printzipioa honela ulertua Multzo bateko objektu oro kontatu dira baina ezin dira zenbatu behin baino gehiagotan, gaitasunak baino lehenego gaitasunak haurrak errespetatu bost printzipioak, Gelman bereiztu praktika zuzena, Korrespendentzia honela ulertua Umeak ulertu behar du multzo ezberdinen elementuen arteko banan-banako korrespondentzia, Zenbatze-hitzen ordena iraunkortasun printzipioa honela ulertua Umeak ulertu behar du hitz sekuentziaren esangura kualitatiboa; hau da, sekuentziak errepresentatzen du goranzko magnitudea., Gelman proposamena Kardinal-zentzua, 3.1.b.-Berbazko errutinak matematika kontzeptuen ulerkuntzan ikuspegia sozio-konstruktibista, gaitasunak baino lehenego gaitasunak bereganatu gabe gaitasun kontzeptuala, Gelman teoria gaitasunak baino lehenego gaitasunak, Piaget proposamena Kardinal-zentzua, Piaget kontaketaren ulerkuntza multzoen arteko erlazioetan kardinal-ordinal zentzuan, simboloen erabiltze estereotipatua zeren bidez? klixe edo estereotipo, simboloak ondo erabili gakoa simboloen erabiltze estereotipatua, sozio-konstruktibista funtzezkoa estereotipo edo klixe linguistikoak, Kardinal-zentzua honela ulertua Kontatze-ekintzan erabilitako azken zenbatze-hitzak multzo osoa irudikatzeko erabilpenean, Gelman bereiztu zenbatze.p. oinarrizkoen ulertzea, estereotipo edo klixe linguistikoak zertarako konteptu matematikoen ulertze prozesurako, Piaget proposamena Korrespendentzia, Kardinal-zentzua honela ulertua Kopuru bereko multzoen arteko erlazioaren ulerkuntzan, kotzeptuak barneratuak izan gakoa simboloen erabiltze estereotipatua