Warning:
JavaScript is turned OFF. None of the links on this page will work until it is reactivated.
If you need help turning JavaScript On, click here.
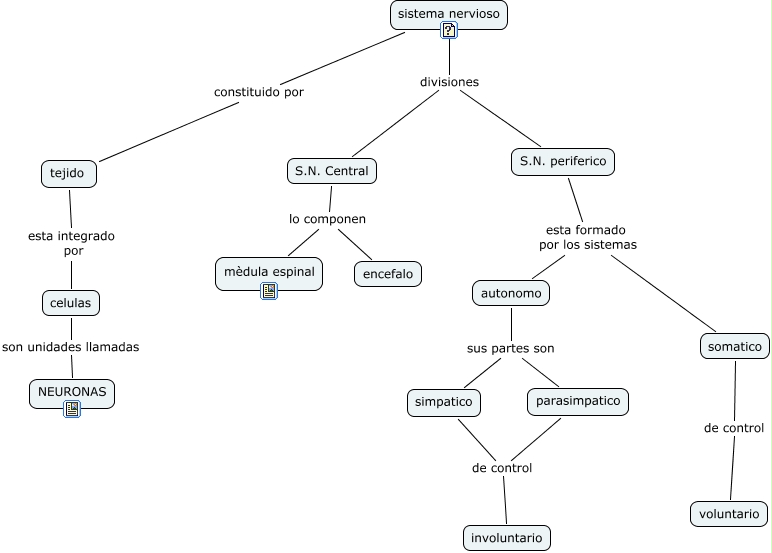
Este mapa conceptual tiene información relacionada a: sistema nervioso, tejido esta integrado por celulas, sistema nervioso divisiones S.N. periferico, celulas son unidades llamadas NEURONAS, autonomo sus partes son simpatico, autonomo sus partes son parasimpatico, S.N. periferico esta formado por los sistemas autonomo, S.N. Central lo componen encefalo, sistema nervioso divisiones S.N. Central, S.N. Central lo componen mèdula espinal, S.N. periferico esta formado por los sistemas somatico