IHMC Public Cmaps (3)

        Users (create your own folder...)
            _1_fzayas
                Mapas conceptuales
                Mapas para lectura

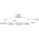
                    causas migraciones.cmap
                    causas migraciones2.cmap
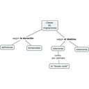
                    clases movimientos migratorios.cmap
                    clases movimientos migratorios2.cmap
                    Concentración urbana - éxodo rural.cmap
                    consecuencias movimientos migratorios.cmap
                    consecuencias movimientos migratorios2.cmap
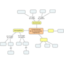
                    Problemas ciudad.cmap
                    Problemas ciudad2.cmap
                    Vetusta2.cmap
                    Vetusta3.cmap