Warning:
JavaScript is turned OFF. None of the links on this page will work until it is reactivated.
If you need help turning JavaScript On, click here.
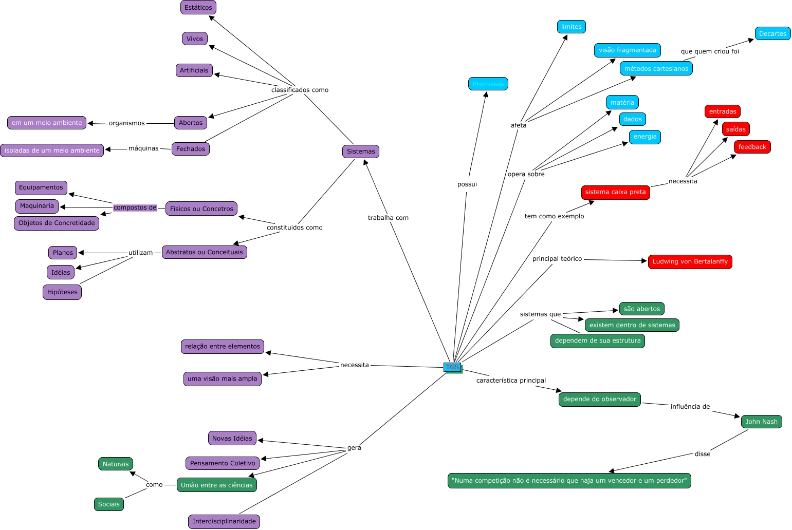
Esse mapa conceitual, produzido no IHMC CmapTools, tem a informação relacionada a: TGS, Sistemas classificados como Fechados, TGS gera Interdisciplinaridade, TGS gera Pensamento Coletivo, TGS afeta métodos cartesianos, União entre as ciências como Sociais, TGS afeta limites, Abertos organismos em um meio ambiente, União entre as ciências como Naturais, Abstratos ou Conceituais utilizam Idéias, TGS gera Novas Idéias, TGS trabalha com Sistemas, Abstratos ou Conceituais utilizam Hipóteses, TGS opera sobre dados, TGS sistemas que existem dentro de sistemas, TGS opera sobre energia, Sistemas classificados como Vivos, sistema caixa preta necessita feedback, Físicos ou Concetros compostos de Equipamentos, Sistemas classificados como Artificiais, TGS sistemas que dependem de sua estrutura