WARNING:
JavaScript is turned OFF. None of the links on this concept map will
work until it is reactivated.
If you need help turning JavaScript On, click here.
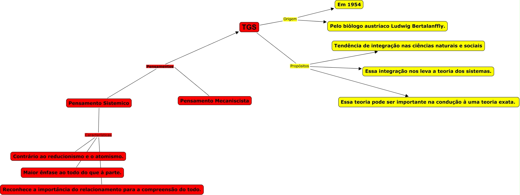
Esse mapa conceitual, produzido no IHMC CmapTools, tem a informação relacionada a: Mapa TGS, TGS Origem Pelo biólogo austríaco Ludwig Bertalanffly., Pensamento Sistemico Características Reconhece a importância do relacionamento para a compreensão do todo., TGS Propósitos Tendência de integração nas ciências naturais e sociais, Pensamento Mecaniscista Pensamentos TGS, Pensamento Sistemico Características Contrário ao reducionismo e o atomismo., TGS Propósitos Essa teoria pode ser importante na condução à uma teoria exata., TGS Origem Em 1954, Pensamento Sistemico Pensamentos TGS, Pensamento Sistemico Características Maior ênfase ao todo do que à parte., TGS Propósitos Essa integração nos leva a teoria dos sistemas.