WARNING:
JavaScript is turned OFF. None of the links on this concept map will
work until it is reactivated.
If you need help turning JavaScript On, click here.
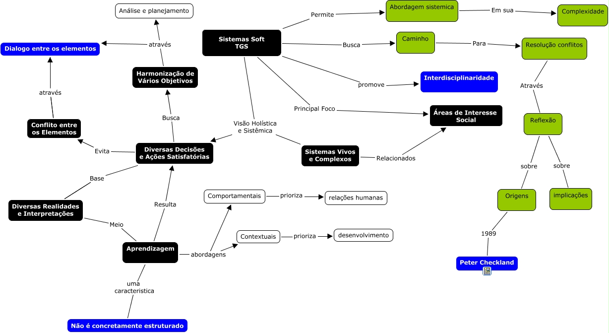
Esse mapa conceitual, produzido no IHMC CmapTools, tem a informação relacionada a: Sistemas Soft, Comportamentais prioriza relações humanas, Diversas Decisões e Ações Satisfatórias Base Diversas Realidades e Interpretações, Aprendizagem uma caracteristica Não é concretamente estruturado, Abordagem sistemica Em sua Complexidade, Reflexão sobre implicações, Aprendizagem abordagens Contextuais, Diversas Decisões e Ações Satisfatórias Busca Harmonização de Vários Objetivos, Sistemas Soft TGS Permite Abordagem sistemica, Diversas Decisões e Ações Satisfatórias Base Diversas Realidades e Interpretações, Conflito entre os Elementos através Dialogo entre os elementos, Aprendizagem abordagens Comportamentais, Sistemas Vivos e Complexos Relacionados Áreas de Interesse Social, Resolução conflitos Através Reflexão, Diversas Realidades e Interpretações Meio Aprendizagem, Conflito entre os Elementos através Dialogo entre os elementos, Aprendizagem Resulta Diversas Decisões e Ações Satisfatórias, Origens 1989 Peter Checkland, Sistemas Soft TGS Visão Holística e Sistêmica Diversas Decisões e Ações Satisfatórias, Caminho Para Resolução conflitos, Harmonização de Vários Objetivos através Dialogo entre os elementos