WARNING:
JavaScript is turned OFF. None of the links on this concept map will
work until it is reactivated.
If you need help turning JavaScript On, click here.
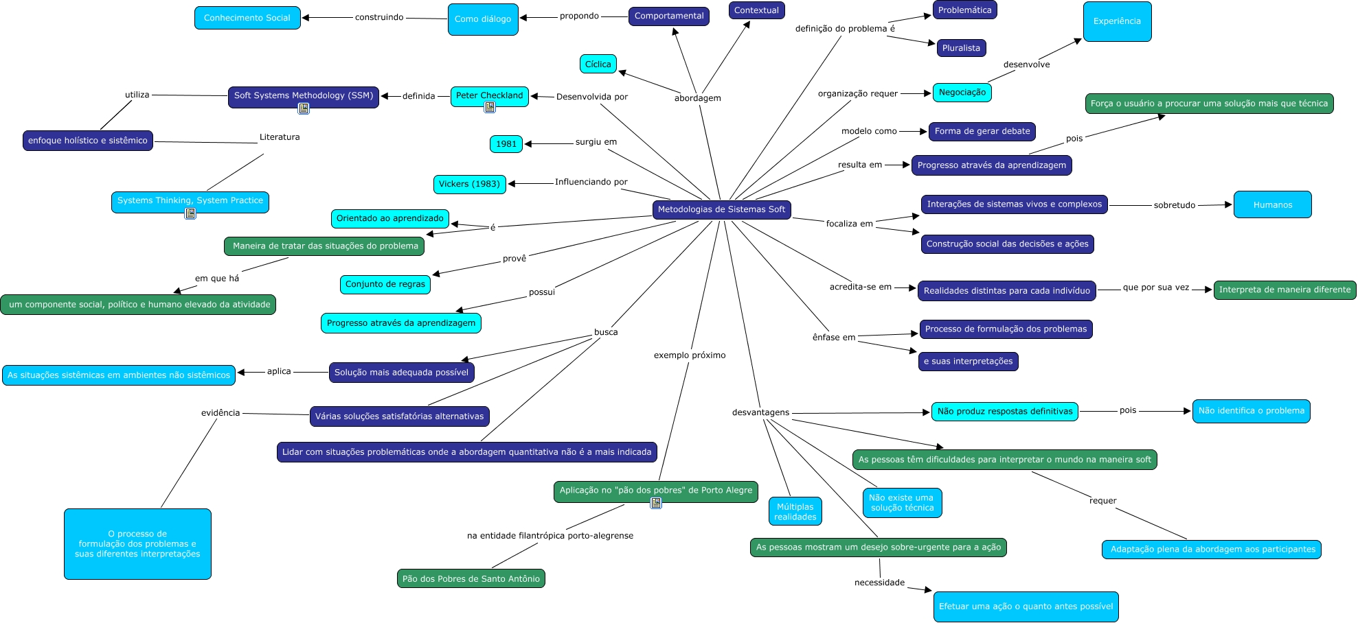
Esse mapa conceitual, produzido no IHMC CmapTools, tem a informação relacionada a: Metodologias de Sistemas Soft, As pessoas têm dificuldades para interpretar o mundo na maneira soft requer Adaptação plena da abordagem aos participantes, Metodologias de Sistemas Soft resulta em Progresso através da aprendizagem, Metodologias de Sistemas Soft busca Várias soluções satisfatórias alternativas, Metodologias de Sistemas Soft busca Solução mais adequada possível, Progresso através da aprendizagem pois Força o usuário a procurar uma solução mais que técnica, Metodologias de Sistemas Soft ênfase em e suas interpretações, Solução mais adequada possível aplica As situações sistêmicas em ambientes não sistêmicos, Metodologias de Sistemas Soft surgiu em 1981, Metodologias de Sistemas Soft acredita-se em Realidades distintas para cada indivíduo, Metodologias de Sistemas Soft desvantagens Não produz respostas definitivas, Metodologias de Sistemas Soft é Maneira de tratar das situações do problema, Realidades distintas para cada indivíduo que por sua vez Interpreta de maneira diferente, Várias soluções satisfatórias alternativas evidência O processo de formulação dos problemas e suas diferentes interpretações, Metodologias de Sistemas Soft Influenciando por Vickers (1983), As pessoas mostram um desejo sobre-urgente para a ação necessidade Efetuar uma ação o quanto antes possível, Metodologias de Sistemas Soft abordagem Comportamental, Metodologias de Sistemas Soft desvantagens As pessoas mostram um desejo sobre-urgente para a ação, Metodologias de Sistemas Soft desvantagens Não existe uma solução técnica, Metodologias de Sistemas Soft abordagem Contextual, Metodologias de Sistemas Soft Desenvolvida por Peter Checkland