Warning:
JavaScript is turned OFF. None of the links on this page will work until it is reactivated.
If you need help turning JavaScript On, click here.
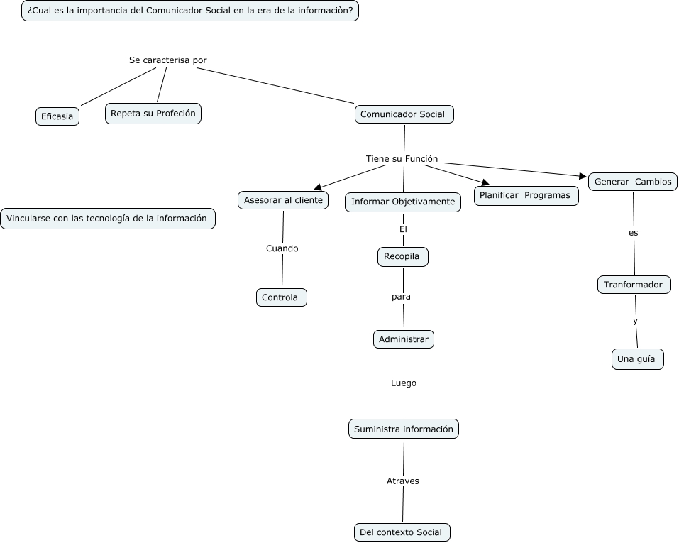
Este Cmap, tiene información relacionada con: Examen de Critel y abdiel1, Comunicador Social Se caracterisa por Repeta su Profeción, Asesorar al cliente Cuando Controla, Comunicador Social Tiene su Función Planificar Programas, Comunicador Social Tiene su Función Generar Cambios, Comunicador Social Tiene su Función Informar Objetivamente, Generar Cambios es Tranformador, Tranformador y Una guía, Recopila para Administrar, Administrar Luego Suministra información, Suministra información Atraves Del contexto Social, Comunicador Social Se caracterisa por Eficasia, Comunicador Social Tiene su Función Asesorar al cliente, Informar Objetivamente El Recopila