Warning:
JavaScript is turned OFF. None of the links on this page will work until it is reactivated.
If you need help turning JavaScript On, click here.
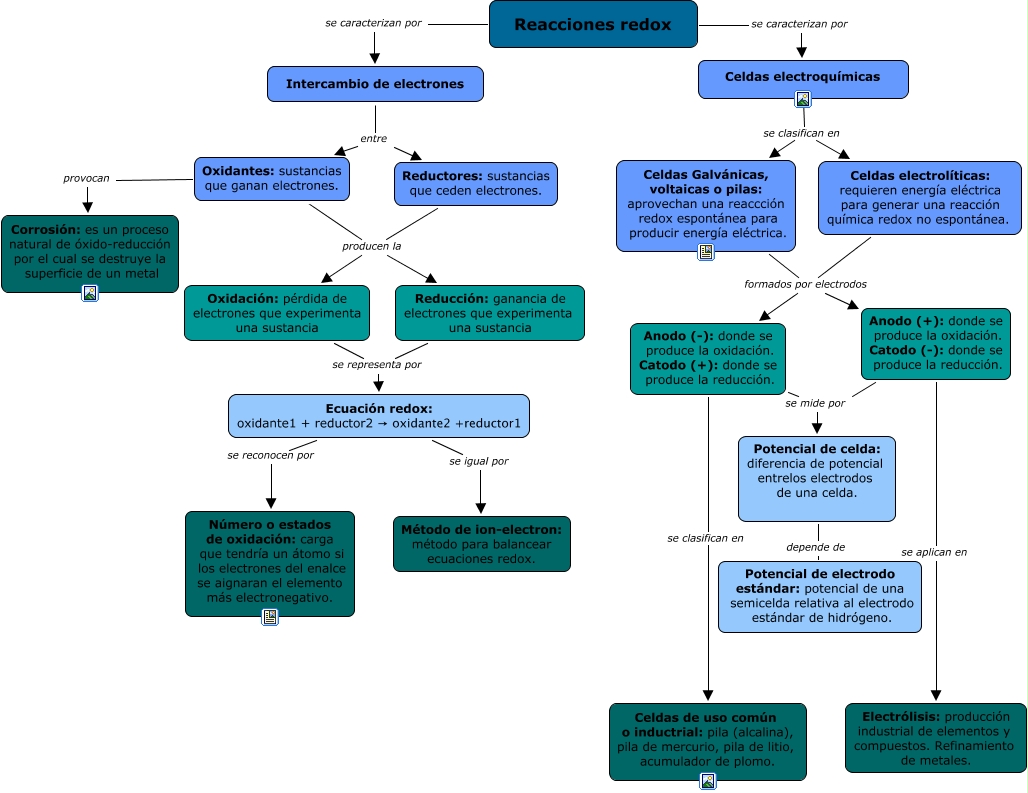
Este Cmap, tiene información relacionada con: Reacciones Redox (Bárbara Coronado), Anodo (+): donde se produce la oxidación. Catodo (-): donde se produce la reducción. se mide por Potencial de celda: diferencia de potencial entrelos electrodos de una celda., Reacciones redox se caracterizan por Intercambio de electrones, Reducción: ganancia de electrones que experimenta una sustancia se representa por Ecuación redox: oxidante1 + reductor2 → oxidante2 +reductor1, Oxidación: pérdida de electrones que experimenta una sustancia se representa por Ecuación redox: oxidante1 + reductor2 → oxidante2 +reductor1, Oxidantes: sustancias que ganan electrones. provocan Corrosión: es un proceso natural de óxido-reducción por el cual se destruye la superficie de un metal, Anodo (-): donde se produce la oxidación. Catodo (+): donde se produce la reducción. se mide por Potencial de celda: diferencia de potencial entrelos electrodos de una celda., Celdas electrolíticas: requieren energía eléctrica para generar una reacción química redox no espontánea. formados por electrodos Anodo (+): donde se produce la oxidación. Catodo (-): donde se produce la reducción., Reductores: sustancias que ceden electrones. producen la Reducción: ganancia de electrones que experimenta una sustancia, Celdas electrolíticas: requieren energía eléctrica para generar una reacción química redox no espontánea. formados por electrodos Anodo (-): donde se produce la oxidación. Catodo (+): donde se produce la reducción., Reductores: sustancias que ceden electrones. producen la Oxidación: pérdida de electrones que experimenta una sustancia, Anodo (-): donde se produce la oxidación. Catodo (+): donde se produce la reducción. se clasifican en Celdas de uso común o inductrial: pila (alcalina), pila de mercurio, pila de litio, acumulador de plomo., Anodo (+): donde se produce la oxidación. Catodo (-): donde se produce la reducción. se aplican en Electrólisis: producción industrial de elementos y compuestos. Refinamiento de metales., Intercambio de electrones entre Oxidantes: sustancias que ganan electrones., Intercambio de electrones entre Reductores: sustancias que ceden electrones., Celdas Galvánicas, voltaicas o pilas: aprovechan una reaccción redox espontánea para producir energía eléctrica. formados por electrodos Anodo (-): donde se produce la oxidación. Catodo (+): donde se produce la reducción., Celdas Galvánicas, voltaicas o pilas: aprovechan una reaccción redox espontánea para producir energía eléctrica. formados por electrodos Anodo (+): donde se produce la oxidación. Catodo (-): donde se produce la reducción., Celdas electroquímicas se clasifican en Celdas electrolíticas: requieren energía eléctrica para generar una reacción química redox no espontánea., Reacciones redox se caracterizan por Celdas electroquímicas, Ecuación redox: oxidante1 + reductor2 → oxidante2 +reductor1 se igual por Método de ion-electron: método para balancear ecuaciones redox., Oxidantes: sustancias que ganan electrones. producen la Oxidación: pérdida de electrones que experimenta una sustancia