Warning:
JavaScript is turned OFF. None of the links on this page will work until it is reactivated.
If you need help turning JavaScript On, click here.
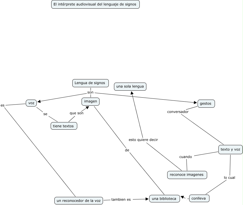
Este Cmap, tiene información relacionada con: exsamen, Lengua de signos son gestos, gestos conversador texto y voz, conlleva una biblioteca, imagen de una biblioteca, tiene textos que son imagen, reconoce imagenes esto quiere decir una sola lengua, texto y voz cuando reconoce imagenes, Lengua de signos son voz, un reconocedor de la voz tambien es una biblioteca, voz se tiene textos, Lengua de signos son imagen, texto y voz lo cual conlleva, voz es un reconocedor de la voz