WARNING:
JavaScript is turned OFF. None of the links on this concept map will
work until it is reactivated.
If you need help turning JavaScript On, click here.
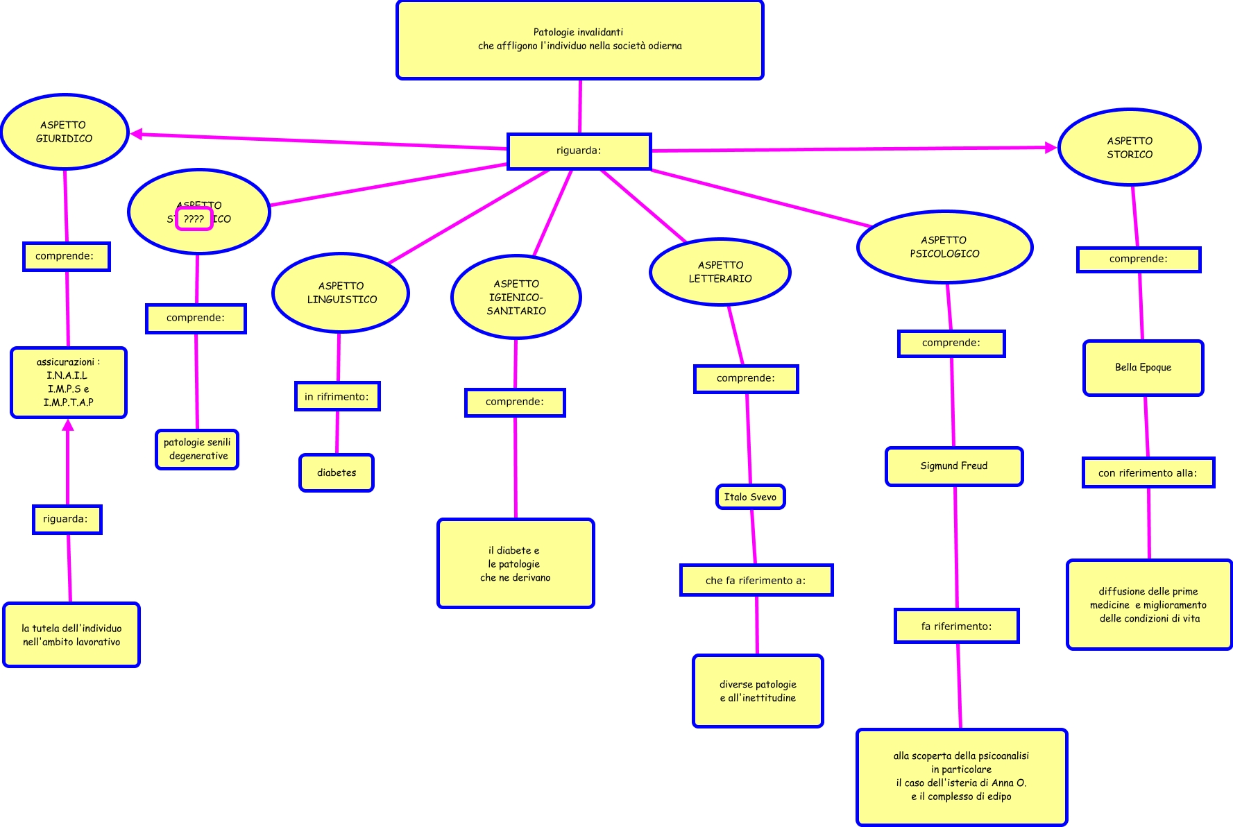
Questa Cmap, creata con IHMC CmapTools, contiene informazioni relative a: mappa tesina de angeli 5Bd 2011, Patologie invalidanti che affligono l'individuo nella società odierna riguarda: ASPETTO LINGUISTICO, Sigmund Freud fa riferimento: alla scoperta della psicoanalisi in particolare il caso dell'isteria di Anna O. e il complesso di edipo, ASPETTO LINGUISTICO in rifrimento: diabetes, ASPETTO PSICOLOGICO comprende: Sigmund Freud, Patologie invalidanti che affligono l'individuo nella società odierna riguarda: ASPETTO STORICO, Italo Svevo che fa riferimento a: diverse patologie e all'inettitudine, ASPETTO GIURIDICO comprende: assicurazioni : I.N.A.I.L I.M.P.S e I.M.P.T.A.P, ASPETTO STATISTICO comprende: patologie senili degenerative, ASPETTO IGIENICO- SANITARIO comprende: il diabete e le patologie che ne derivano, Patologie invalidanti che affligono l'individuo nella società odierna riguarda: ASPETTO IGIENICO- SANITARIO, Patologie invalidanti che affligono l'individuo nella società odierna riguarda: ASPETTO GIURIDICO, ASPETTO STORICO comprende: Bella Epoque, Bella Epoque con riferimento alla: diffusione delle prime medicine e miglioramento delle condizioni di vita, la tutela dell'individuo nell'ambito lavorativo riguarda: assicurazioni : I.N.A.I.L I.M.P.S e I.M.P.T.A.P, Patologie invalidanti che affligono l'individuo nella società odierna riguarda: ????, Patologie invalidanti che affligono l'individuo nella società odierna riguarda: ASPETTO PSICOLOGICO, Patologie invalidanti che affligono l'individuo nella società odierna riguarda: ASPETTO LETTERARIO, ASPETTO LETTERARIO comprende: Italo Svevo