WARNING:
JavaScript is turned OFF. None of the links on this concept map will
work until it is reactivated.
If you need help turning JavaScript On, click here.
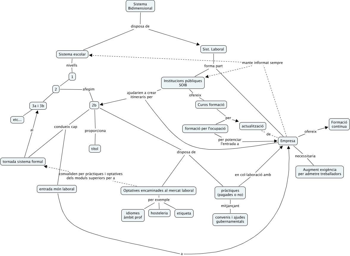
Aquest mapa conceptual conté informació relacionada amb: activitat1-laboral, formació per l'ocupació per potenciar l'entrada a Empresa, 2b disposa de Optatives encaminades al mercat laboral, Sist. Laboral forma part Empresa, tornada sistema formal al 3a i 3b, 2 afegim 2b, 2 ???? 3a i 3b, Empresa ajudarien a crear itineraris per 2b, Sistema escolar nivells 1, Institucions públiques SOIB ofereix Curos formació, Optatives encaminades al mercat laboral convaliden per pràctiques i optatives dels moduls superiors per a tornada sistema formal, Institucions públiques SOIB ajudarien a crear itineraris per 2b, pràctiques (pagades o no) mitjançant convenis i ajudes gubernamentals, pràctiques (pagades o no) en col·laboració amb Empresa, 3a i 3b ???? etc..., 2b disposa de pràctiques (pagades o no), Sist. Laboral forma part Institucions públiques SOIB, 2b condueix cap tornada sistema formal, actualització de Empresa, Curos formació per actualització, entrada món laboral a Empresa