WARNING:
JavaScript is turned OFF. None of the links on this concept map will
work until it is reactivated.
If you need help turning JavaScript On, click here.
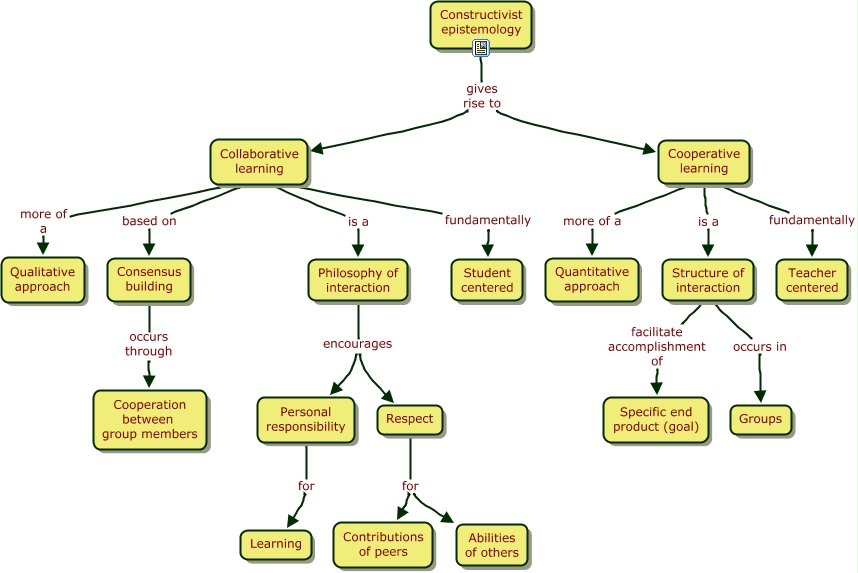
This Concept Map, created with IHMC CmapTools, has information related to: Collaborative vs Cooperative groups, Constructivist epistemology gives rise to Cooperative learning, Cooperative learning more of a Quantitative approach, Philosophy of interaction encourages Respect, Consensus building occurs through Cooperation between group members, Personal responsibility for Learning, Structure of interaction facilitate accomplishment of Specific end product (goal), Cooperative learning fundamentally Teacher centered, Constructivist epistemology gives rise to Collaborative learning, Collaborative learning fundamentally Student centered, Collaborative learning more of a Qualitative approach, Philosophy of interaction encourages Personal responsibility, Respect for Abilities of others, Collaborative learning based on Consensus building, Structure of interaction occurs in Groups, Respect for Contributions of peers, Cooperative learning is a Structure of interaction, Collaborative learning is a Philosophy of interaction