Warning:
JavaScript is turned OFF. None of the links on this page will work until it is reactivated.
If you need help turning JavaScript On, click here.
The Concept Map you are trying to access has information related to:
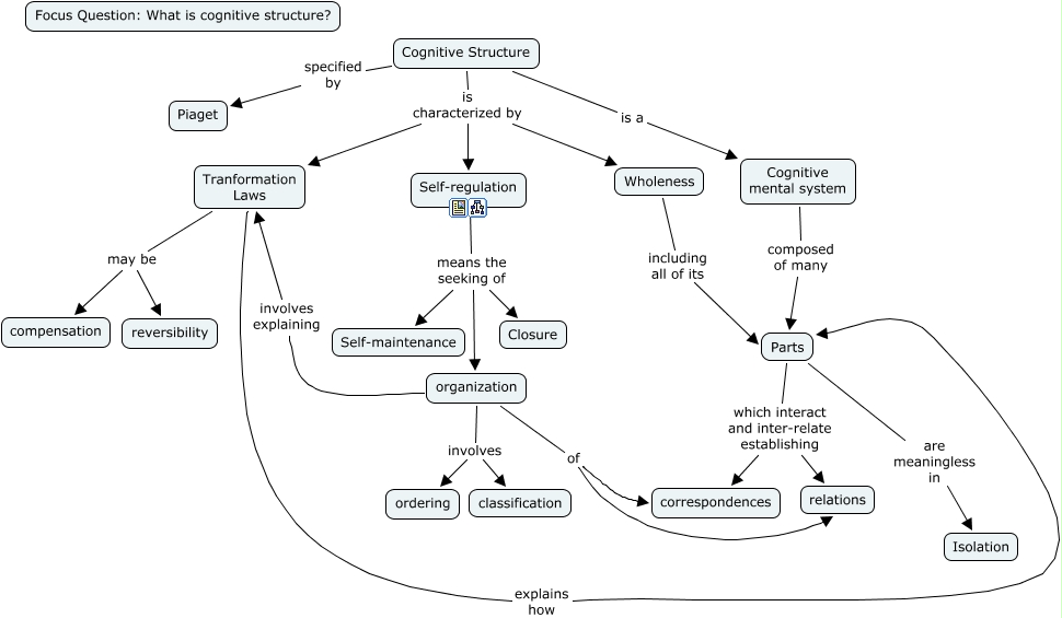
Cognitive Structure, Tranformation Laws may be reversibility, organization of correspondences, Self-regulation means the seeking of Self-maintenance, Self-regulation means the seeking of organization, Cognitive Structure is a Cognitive mental system, Cognitive Structure specified by Piaget, Parts are meaningless in Isolation, Cognitive mental system composed of many Parts, Self-regulation means the seeking of Closure, Parts which interact and inter-relate establishing correspondences