Warning:
JavaScript is turned OFF. None of the links on this page will work until it is reactivated.
If you need help turning JavaScript On, click here.
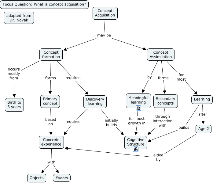
The Concept Map you are trying to access has information related to:
Concept Acquisition, Concept Assimilation for most Learning, Meaningful learning for most growth in Cognitive Structure, Learning after Age 2, Discovery learning initially builds Cognitive Structure, Secondary concepts through interaction with Cognitive Structure, Concept Assimilation by Meaningful learning, Concept Acquisition may be Concept Assimilation, Age 2 aided by Concrete experience, Concept formation requires Discovery learning, Concept formation occurs mostly from Birth to 3 years