WARNING:
JavaScript is turned OFF. None of the links on this concept map will
work until it is reactivated.
If you need help turning JavaScript On, click here.
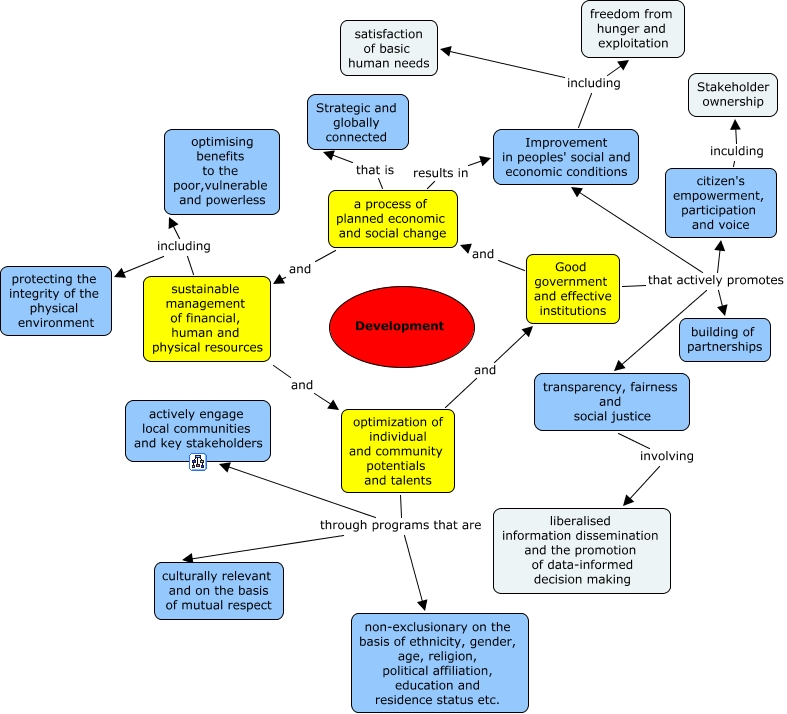
This Concept Map, created with IHMC CmapTools, has information related to: Mac's Development Philosophy, sustainable management of financial, human and physical resources including protecting the integrity of the physical environment, transparency, fairness and social justice involving liberalised information dissemination and the promotion of data-informed decision making, citizen's empowerment, participation and voice inculding Stakeholder ownership, a process of planned economic and social change and sustainable management of financial, human and physical resources, optimization of individual and community potentials and talents through programs that are non-exclusionary on the basis of ethnicity, gender, age, religion, political affiliation, education and residence status etc., sustainable management of financial, human and physical resources and optimization of individual and community potentials and talents, Improvement in peoples' social and economic conditions including freedom from hunger and exploitation, Good government and effective institutions that actively promotes transparency, fairness and social justice, sustainable management of financial, human and physical resources including optimising benefits to the poor,vulnerable and powerless, Good government and effective institutions and a process of planned economic and social change, Good government and effective institutions that actively promotes Improvement in peoples' social and economic conditions, Improvement in peoples' social and economic conditions including satisfaction of basic human needs, optimization of individual and community potentials and talents through programs that are actively engage local communities and key stakeholders, Good government and effective institutions that actively promotes citizen's empowerment, participation and voice, optimization of individual and community potentials and talents and Good government and effective institutions, a process of planned economic and social change results in Improvement in peoples' social and economic conditions, optimization of individual and community potentials and talents through programs that are culturally relevant and on the basis of mutual respect, Good government and effective institutions that actively promotes building of partnerships, a process of planned economic and social change that is Strategic and globally connected