WARNING:
JavaScript is turned OFF. None of the links on this concept map will
work until it is reactivated.
If you need help turning JavaScript On, click here.
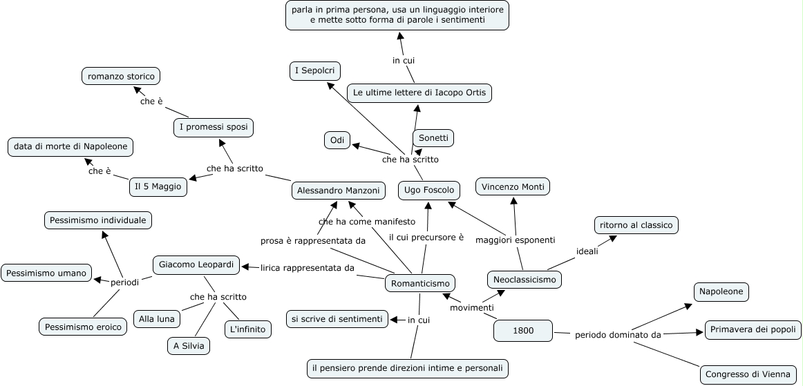
Questa Cmap, creata con IHMC CmapTools, contiene informazioni relative a: letterat. ile, Giacomo Leopardi che ha scritto Alla luna, Ugo Foscolo che ha scritto I Sepolcri, Giacomo Leopardi che ha scritto L'infinito, Ugo Foscolo che ha scritto Le ultime lettere di Iacopo Ortis, 1800 movimenti Neoclassicismo, Ugo Foscolo che ha scritto Sonetti, Giacomo Leopardi periodi Pessimismo umano, Romanticismo in cui si scrive di sentimenti, Alessandro Manzoni che ha scritto I promessi sposi, Giacomo Leopardi periodi Pessimismo eroico, Romanticismo in cui il pensiero prende direzioni intime e personali, 1800 periodo dominato da Primavera dei popoli, Il 5 Maggio che è data di morte di Napoleone, Neoclassicismo maggiori esponenti Vincenzo Monti, 1800 periodo dominato da Congresso di Vienna, Neoclassicismo maggiori esponenti Ugo Foscolo, 1800 periodo dominato da Napoleone, I promessi sposi che è romanzo storico, Romanticismo prosa è rappresentata da Alessandro Manzoni, Romanticismo il cui precursore è Ugo Foscolo