WARNING:
JavaScript is turned OFF. None of the links on this concept map will
work until it is reactivated.
If you need help turning JavaScript On, click here.
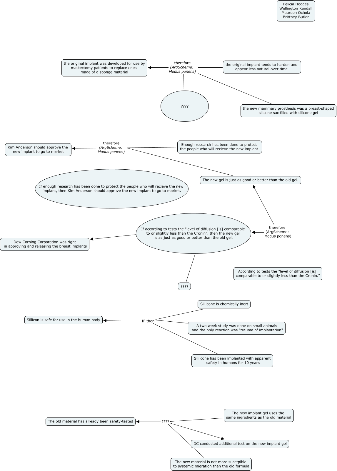
This Concept Map, created with IHMC CmapTools, has information related to: Shared, The new implant gel uses the same ingredients as the old material ???? The old material has already been safety-tested, Sillicone is chemically inert IF then Sillicon is safe for use in the human body, ???? ???? Dow Corning Corporation was right in approving and releasing the breast implants, Enough research has been done to protect the people who will recieve the new implant. therefore (ArgScheme: Modus ponens) Kim Anderson should approve the new implant to go to market, ???? therefore (ArgScheme: Modus ponens) the original implant was developed for use by mastectomy patients to replace ones made of a sponge material, Sillicone is chemically inert IF then Siliicone has been implanted with apparent safety in humans for 10 years, the new mammary prosthesis was a breast-shaped silicone sac filled with silicone gel therefore (ArgScheme: Modus ponens) the original implant was developed for use by mastectomy patients to replace ones made of a sponge material, The new implant gel uses the same ingredients as the old material ???? DC conducted additional test on the new implant gel, According to tests the "level of diffusion [is] comparable to or slightly less than the Cronin." therefore (ArgScheme: Modus ponens) If according to tests the "level of diffusion [is] comparable to or slightly less than the Cronin", then the new gel is as just as good or better than the old gel., According to tests the "level of diffusion [is] comparable to or slightly less than the Cronin." therefore (ArgScheme: Modus ponens) The new gel is just as good or better than the old gel., The new implant gel uses the same ingredients as the old material ???? The new material is not more sucetpible to systemic migration than the old formula, the original implant tends to harden and appear less natural over time. therefore (ArgScheme: Modus ponens) the original implant was developed for use by mastectomy patients to replace ones made of a sponge material, A two week study was done on small animals and the only reaction was "trauma of implantation" IF then Siliicone has been implanted with apparent safety in humans for 10 years, If enough research has been done to protect the people who will recieve the new implant, then Kim Anderson should approve the new implant to go to market. therefore (ArgScheme: Modus ponens) Kim Anderson should approve the new implant to go to market, A two week study was done on small animals and the only reaction was "trauma of implantation" IF then Sillicon is safe for use in the human body, The new gel is just as good or better than the old gel. therefore (ArgScheme: Modus ponens) Kim Anderson should approve the new implant to go to market