WARNING:
JavaScript is turned OFF. None of the links on this concept map will
work until it is reactivated.
If you need help turning JavaScript On, click here.
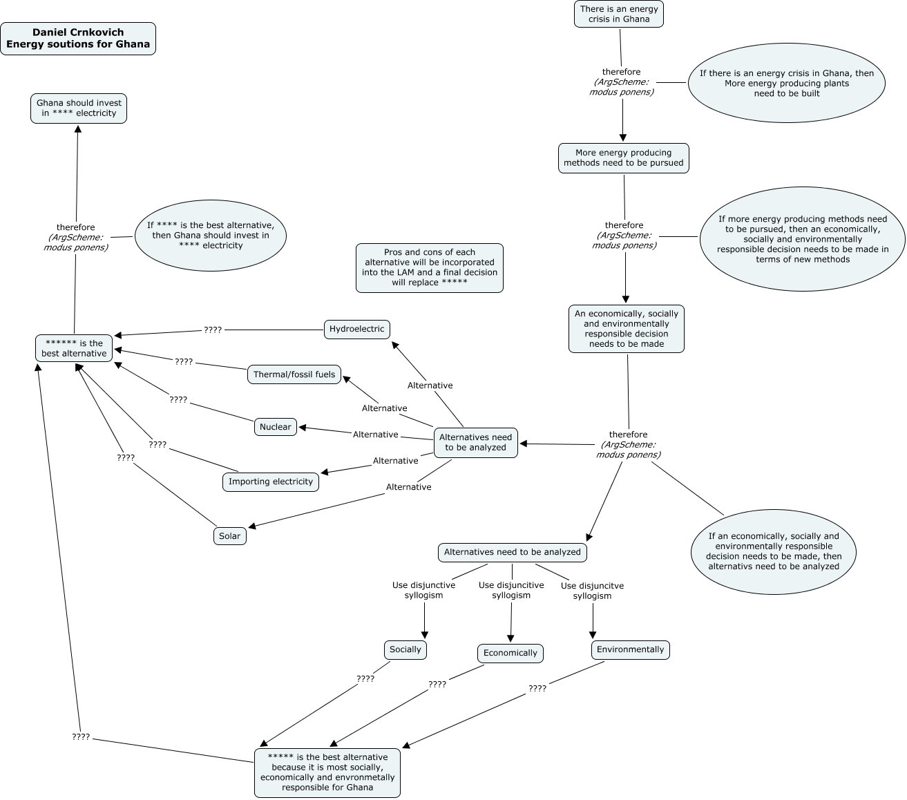
This Concept Map, created with IHMC CmapTools, has information related to: Energy solutions for Ghana - Danny, Alternatives need to be analyzed Alternative Importing electricity, Socially ???? ***** is the best alternative because it is most socially, economically and envronmetally responsible for Ghana, Solar ???? ****** is the best alternative, If there is an energy crisis in Ghana, then More energy producing plants need to be built therefore (ArgScheme: modus ponens) More energy producing methods need to be pursued, Alternatives need to be analyzed Alternative Nuclear, Alternatives need to be analyzed Use disjuncitve syllogism Environmentally, Environmentally ???? ***** is the best alternative because it is most socially, economically and envronmetally responsible for Ghana, Alternatives need to be analyzed Alternative Hydroelectric, ****** is the best alternative therefore (ArgScheme: modus ponens) Ghana should invest in **** electricity, Nuclear ???? ****** is the best alternative, ***** is the best alternative because it is most socially, economically and envronmetally responsible for Ghana ???? ****** is the best alternative, Alternatives need to be analyzed Alternative Solar, More energy producing methods need to be pursued therefore (ArgScheme: modus ponens) An economically, socially and environmentally responsible decision needs to be made, Hydroelectric ???? ****** is the best alternative, Thermal/fossil fuels ???? ****** is the best alternative, If an economically, socially and environmentally responsible decision needs to be made, then alternativs need to be analyzed therefore (ArgScheme: modus ponens) Alternatives need to be analyzed, If **** is the best alternative, then Ghana should invest in **** electricity therefore (ArgScheme: modus ponens) Ghana should invest in **** electricity, Economically ???? ***** is the best alternative because it is most socially, economically and envronmetally responsible for Ghana, If more energy producing methods need to be pursued, then an economically, socially and environmentally responsible decision needs to be made in terms of new methods therefore (ArgScheme: modus ponens) An economically, socially and environmentally responsible decision needs to be made, An economically, socially and environmentally responsible decision needs to be made therefore (ArgScheme: modus ponens) Alternatives need to be analyzed