WARNING:
JavaScript is turned OFF. None of the links on this concept map will
work until it is reactivated.
If you need help turning JavaScript On, click here.
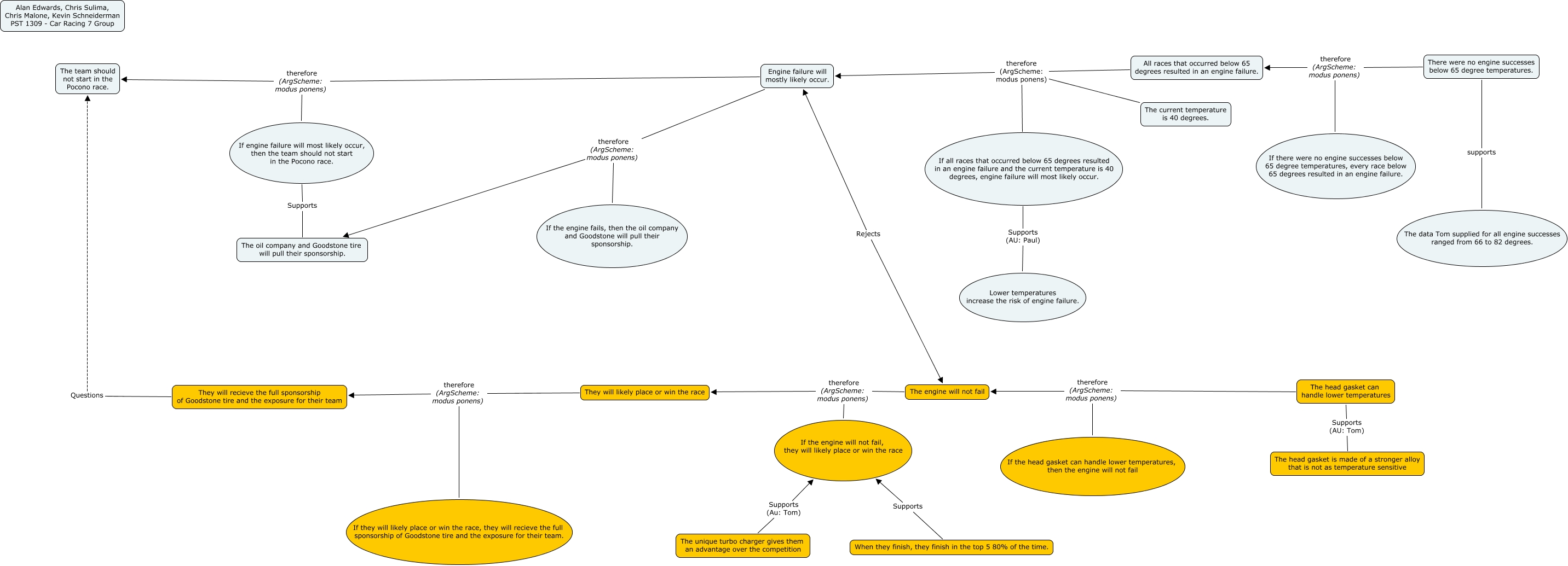
This Concept Map, created with IHMC CmapTools, has information related to: Car Racing 7 Group Work (6.4.09), When they finish, they finish in the top 5 80% of the time. Supports If the engine will not fail, they will likely place or win the race, The head gasket is made of a stronger alloy that is not as temperature sensitive Supports (AU: Tom) The head gasket can handle lower temperatures, Lower temperatures increase the risk of engine failure. Supports (AU: Paul) If all races that occurred below 65 degrees resulted in an engine failure and the current temperature is 40 degrees, engine failure will most likely occur., Engine failure will mostly likely occur. therefore (ArgScheme: modus ponens) The oil company and Goodstone tire will pull their sponsorship., Engine failure will mostly likely occur. therefore (ArgScheme: modus ponens) The team should not start in the Pocono race., If the engine will not fail, they will likely place or win the race therefore (ArgScheme: modus ponens) They will likely place or win the race, All races that occurred below 65 degrees resulted in an engine failure. therefore (ArgScheme: modus ponens) The current temperature is 40 degrees., If they will likely place or win the race, they will recieve the full sponsorship of Goodstone tire and the exposure for their team. therefore (ArgScheme: modus ponens) They will recieve the full sponsorship of Goodstone tire and the exposure for their team, The head gasket can handle lower temperatures therefore (ArgScheme: modus ponens) The engine will not fail, There were no engine successes below 65 degree temperatures. therefore (ArgScheme: modus ponens) All races that occurred below 65 degrees resulted in an engine failure., If there were no engine successes below 65 degree temperatures, every race below 65 degrees resulted in an engine failure. therefore (ArgScheme: modus ponens) All races that occurred below 65 degrees resulted in an engine failure., If the engine fails, then the oil company and Goodstone will pull their sponsorship. therefore (ArgScheme: modus ponens) The oil company and Goodstone tire will pull their sponsorship., They will recieve the full sponsorship of Goodstone tire and the exposure for their team Questions The team should not start in the Pocono race., All races that occurred below 65 degrees resulted in an engine failure. therefore (ArgScheme: modus ponens) Engine failure will mostly likely occur., The data Tom supplied for all engine successes ranged from 66 to 82 degrees. supports There were no engine successes below 65 degree temperatures., The oil company and Goodstone tire will pull their sponsorship. Supports If engine failure will most likely occur, then the team should not start in the Pocono race., The unique turbo charger gives them an advantage over the competition Supports (Au: Tom) If the engine will not fail, they will likely place or win the race, If engine failure will most likely occur, then the team should not start in the Pocono race. therefore (ArgScheme: modus ponens) The team should not start in the Pocono race., If the head gasket can handle lower temperatures, then the engine will not fail therefore (ArgScheme: modus ponens) The engine will not fail, The engine will not fail therefore (ArgScheme: modus ponens) They will likely place or win the race