WARNING:
JavaScript is turned OFF. None of the links on this concept map will
work until it is reactivated.
If you need help turning JavaScript On, click here.
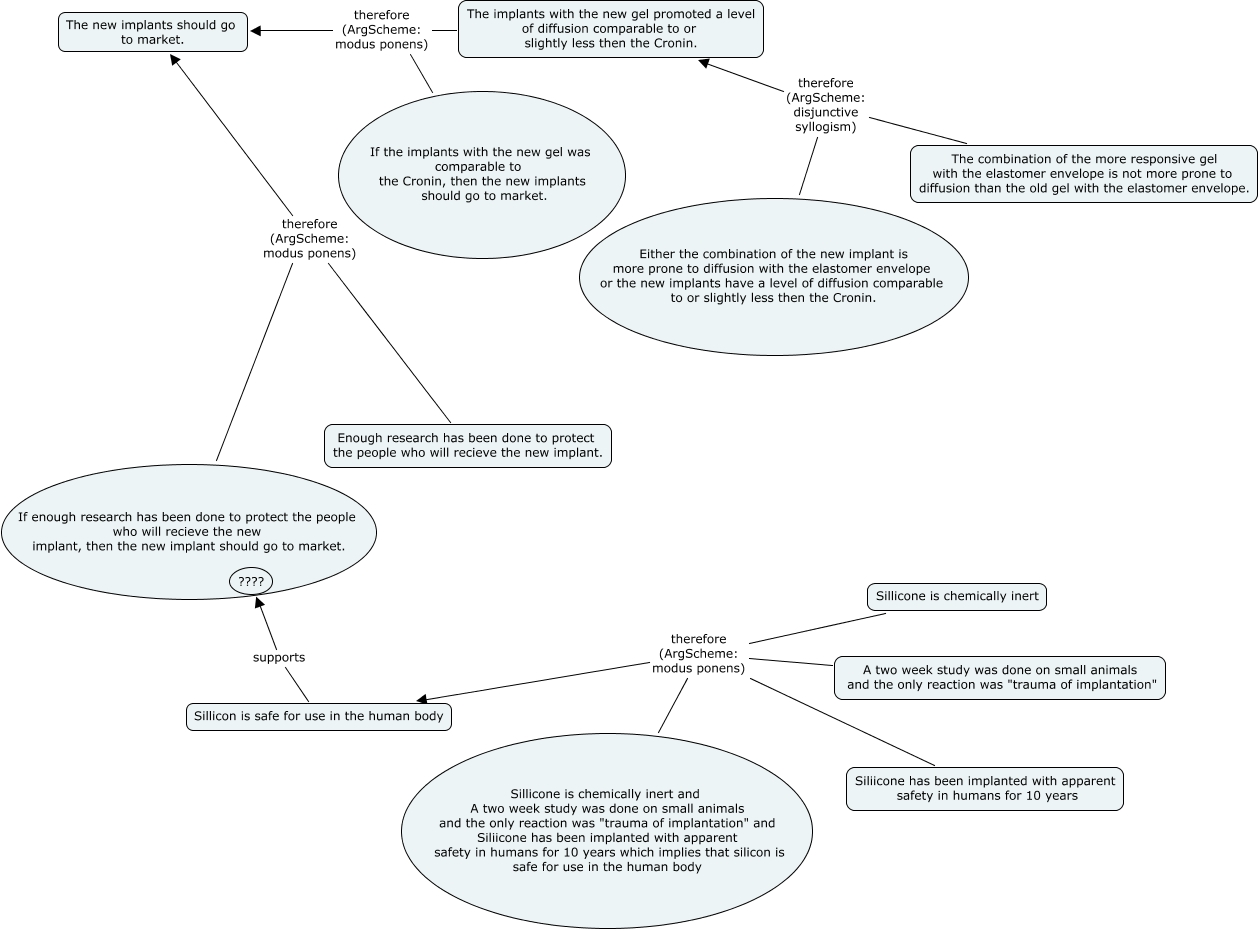
This Concept Map, created with IHMC CmapTools, has information related to: Draft, A two week study was done on small animals and the only reaction was "trauma of implantation" therefore (ArgScheme: modus ponens) Siliicone has been implanted with apparent safety in humans for 10 years, Sillicone is chemically inert and A two week study was done on small animals and the only reaction was "trauma of implantation" and Siliicone has been implanted with apparent safety in humans for 10 years which implies that silicon is safe for use in the human body therefore (ArgScheme: modus ponens) Sillicon is safe for use in the human body, Sillicone is chemically inert therefore (ArgScheme: modus ponens) Sillicon is safe for use in the human body, Sillicone is chemically inert therefore (ArgScheme: modus ponens) Siliicone has been implanted with apparent safety in humans for 10 years, If enough research has been done to protect the people who will recieve the new implant, then the new implant should go to market. therefore (ArgScheme: modus ponens) The new implants should go to market., The implants with the new gel promoted a level of diffusion comparable to or slightly less then the Cronin. therefore (ArgScheme: modus ponens) The new implants should go to market., A two week study was done on small animals and the only reaction was "trauma of implantation" therefore (ArgScheme: modus ponens) Sillicon is safe for use in the human body, Sillicon is safe for use in the human body supports ????, Enough research has been done to protect the people who will recieve the new implant. therefore (ArgScheme: modus ponens) The new implants should go to market., Either the combination of the new implant is more prone to diffusion with the elastomer envelope or the new implants have a level of diffusion comparable to or slightly less then the Cronin. therefore (ArgScheme: disjunctive syllogism) The implants with the new gel promoted a level of diffusion comparable to or slightly less then the Cronin., Sillicone is chemically inert and A two week study was done on small animals and the only reaction was "trauma of implantation" and Siliicone has been implanted with apparent safety in humans for 10 years which implies that silicon is safe for use in the human body therefore (ArgScheme: modus ponens) Siliicone has been implanted with apparent safety in humans for 10 years, If the implants with the new gel was comparable to the Cronin, then the new implants should go to market. therefore (ArgScheme: modus ponens) The new implants should go to market., The combination of the more responsive gel with the elastomer envelope is not more prone to diffusion than the old gel with the elastomer envelope. therefore (ArgScheme: disjunctive syllogism) The implants with the new gel promoted a level of diffusion comparable to or slightly less then the Cronin.