WARNING:
JavaScript is turned OFF. None of the links on this concept map will
work until it is reactivated.
If you need help turning JavaScript On, click here.
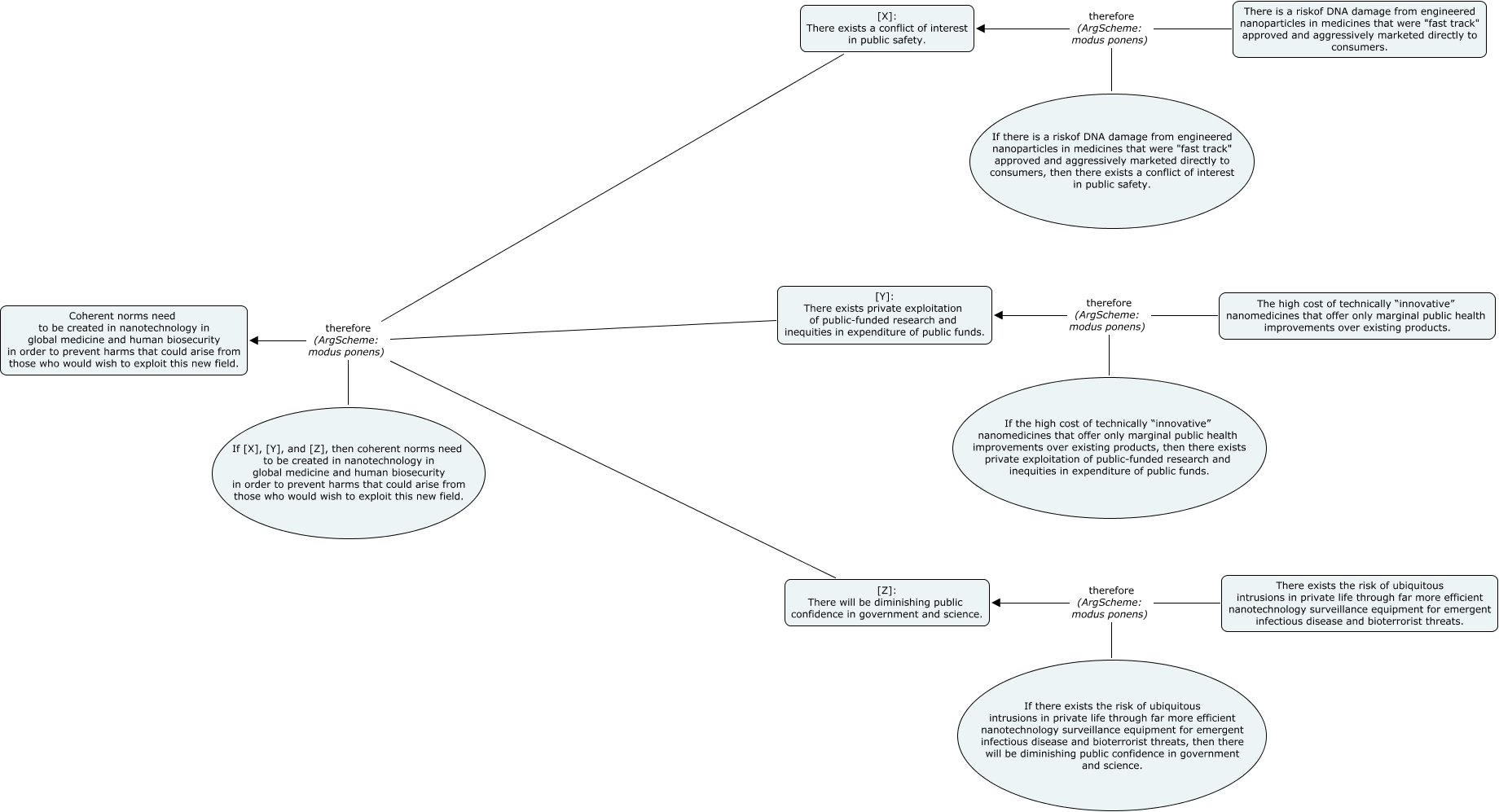
This Concept Map, created with IHMC CmapTools, has information related to: Draft1_jicraft, [Z]: There will be diminishing public confidence in government and science. therefore (ArgScheme: modus ponens) Coherent norms need to be created in nanotechnology in global medicine and human biosecurity in order to prevent harms that could arise from those who would wish to exploit this new field., If the high cost of technically “innovative” nanomedicines that offer only marginal public health improvements over existing products, then there exists private exploitation of public-funded research and inequities in expenditure of public funds. therefore (ArgScheme: modus ponens) [Y]: There exists private exploitation of public-funded research and inequities in expenditure of public funds., There is a riskof DNA damage from engineered nanoparticles in medicines that were "fast track" approved and aggressively marketed directly to consumers. therefore (ArgScheme: modus ponens) [X]: There exists a conflict of interest in public safety., [Y]: There exists private exploitation of public-funded research and inequities in expenditure of public funds. therefore (ArgScheme: modus ponens) Coherent norms need to be created in nanotechnology in global medicine and human biosecurity in order to prevent harms that could arise from those who would wish to exploit this new field., If there is a riskof DNA damage from engineered nanoparticles in medicines that were "fast track" approved and aggressively marketed directly to consumers, then there exists a conflict of interest in public safety. therefore (ArgScheme: modus ponens) [X]: There exists a conflict of interest in public safety., If [X], [Y], and [Z], then coherent norms need to be created in nanotechnology in global medicine and human biosecurity in order to prevent harms that could arise from those who would wish to exploit this new field. therefore (ArgScheme: modus ponens) Coherent norms need to be created in nanotechnology in global medicine and human biosecurity in order to prevent harms that could arise from those who would wish to exploit this new field., If there exists the risk of ubiquitous intrusions in private life through far more efficient nanotechnology surveillance equipment for emergent infectious disease and bioterrorist threats, then there will be diminishing public confidence in government and science. therefore (ArgScheme: modus ponens) [Z]: There will be diminishing public confidence in government and science., The high cost of technically “innovative” nanomedicines that offer only marginal public health improvements over existing products. therefore (ArgScheme: modus ponens) [Y]: There exists private exploitation of public-funded research and inequities in expenditure of public funds., [X]: There exists a conflict of interest in public safety. therefore (ArgScheme: modus ponens) Coherent norms need to be created in nanotechnology in global medicine and human biosecurity in order to prevent harms that could arise from those who would wish to exploit this new field., There exists the risk of ubiquitous intrusions in private life through far more efficient nanotechnology surveillance equipment for emergent infectious disease and bioterrorist threats. therefore (ArgScheme: modus ponens) [Z]: There will be diminishing public confidence in government and science.