WARNING:
JavaScript is turned OFF. None of the links on this concept map will
work until it is reactivated.
If you need help turning JavaScript On, click here.
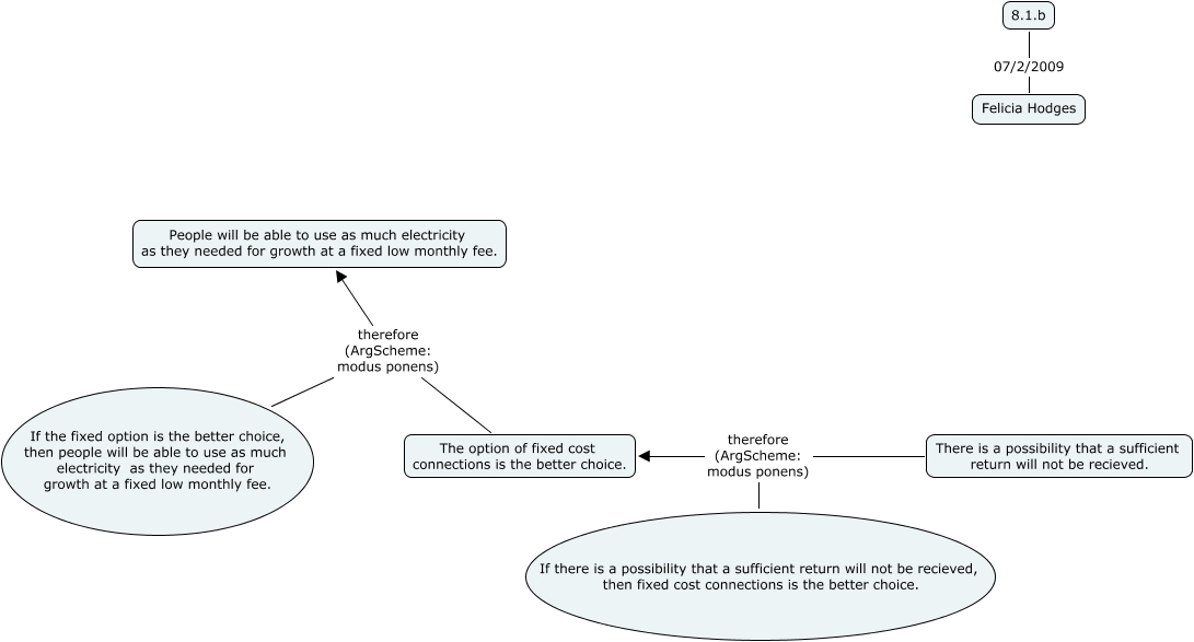
This Concept Map, created with IHMC CmapTools, has information related to: Fe, 8.1.b 07/2/2009 Felicia Hodges, If the fixed option is the better choice, then people will be able to use as much electricity as they needed for growth at a fixed low monthly fee. therefore (ArgScheme: modus ponens) People will be able to use as much electricity as they needed for growth at a fixed low monthly fee., The option of fixed cost connections is the better choice. therefore (ArgScheme: modus ponens) People will be able to use as much electricity as they needed for growth at a fixed low monthly fee., There is a possibility that a sufficient return will not be recieved. therefore (ArgScheme: modus ponens) The option of fixed cost connections is the better choice., If there is a possibility that a sufficient return will not be recieved, then fixed cost connections is the better choice. therefore (ArgScheme: modus ponens) The option of fixed cost connections is the better choice.