WARNING:
JavaScript is turned OFF. None of the links on this concept map will
work until it is reactivated.
If you need help turning JavaScript On, click here.
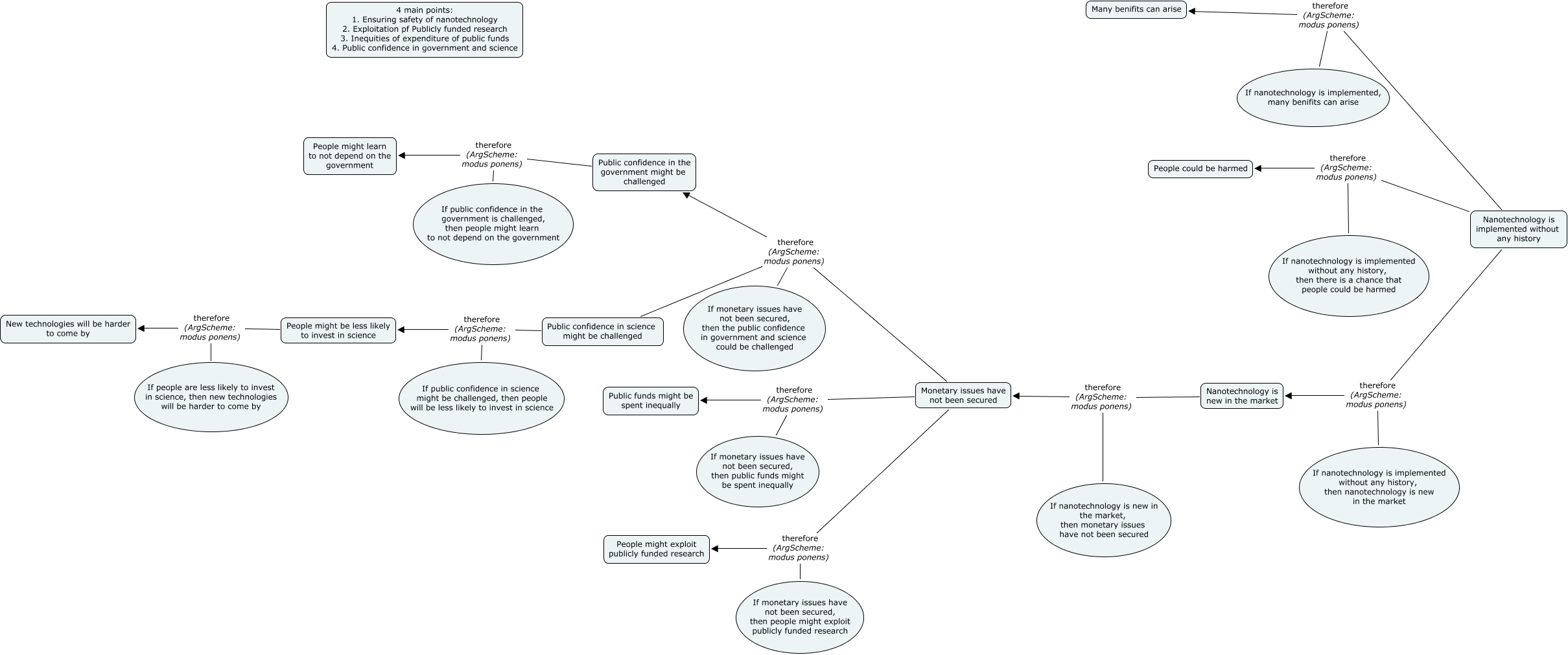
This Concept Map, created with IHMC CmapTools, has information related to: Nanotech in meds, People might be less likely to invest in science therefore (ArgScheme: modus ponens) New technologies will be harder to come by, Monetary issues have not been secured therefore (ArgScheme: modus ponens) Public funds might be spent inequally, Nanotechnology is new in the market therefore (ArgScheme: modus ponens) Monetary issues have not been secured, If public confidence in science might be challenged, then people will be less likely to invest in science therefore (ArgScheme: modus ponens) People might be less likely to invest in science, If nanotechnology is implemented without any history, then there is a chance that people could be harmed therefore (ArgScheme: modus ponens) People could be harmed, Monetary issues have not been secured therefore (ArgScheme: modus ponens) People might exploit publicly funded research, If nanotechnology is new in the market, then monetary issues have not been secured therefore (ArgScheme: modus ponens) Monetary issues have not been secured, Monetary issues have not been secured therefore (ArgScheme: modus ponens) Public confidence in the government might be challenged, Public confidence in the government might be challenged therefore (ArgScheme: modus ponens) People might learn to not depend on the government, If people are less likely to invest in science, then new technologies will be harder to come by therefore (ArgScheme: modus ponens) New technologies will be harder to come by, Monetary issues have not been secured therefore (ArgScheme: modus ponens) Public confidence in science might be challenged, Nanotechnology is implemented without any history therefore (ArgScheme: modus ponens) Many benifits can arise, Nanotechnology is implemented without any history therefore (ArgScheme: modus ponens) Nanotechnology is new in the market, If nanotechnology is implemented without any history, then nanotechnology is new in the market therefore (ArgScheme: modus ponens) Nanotechnology is new in the market, If monetary issues have not been secured, then the public confidence in government and science could be challenged therefore (ArgScheme: modus ponens) Public confidence in science might be challenged, Nanotechnology is implemented without any history therefore (ArgScheme: modus ponens) People could be harmed, If monetary issues have not been secured, then public funds might be spent inequally therefore (ArgScheme: modus ponens) Public funds might be spent inequally, If monetary issues have not been secured, then people might exploit publicly funded research therefore (ArgScheme: modus ponens) People might exploit publicly funded research, If public confidence in the government is challenged, then people might learn to not depend on the government therefore (ArgScheme: modus ponens) People might learn to not depend on the government, If nanotechnology is implemented, many benifits can arise therefore (ArgScheme: modus ponens) Many benifits can arise