WARNING:
JavaScript is turned OFF. None of the links on this concept map will
work until it is reactivated.
If you need help turning JavaScript On, click here.
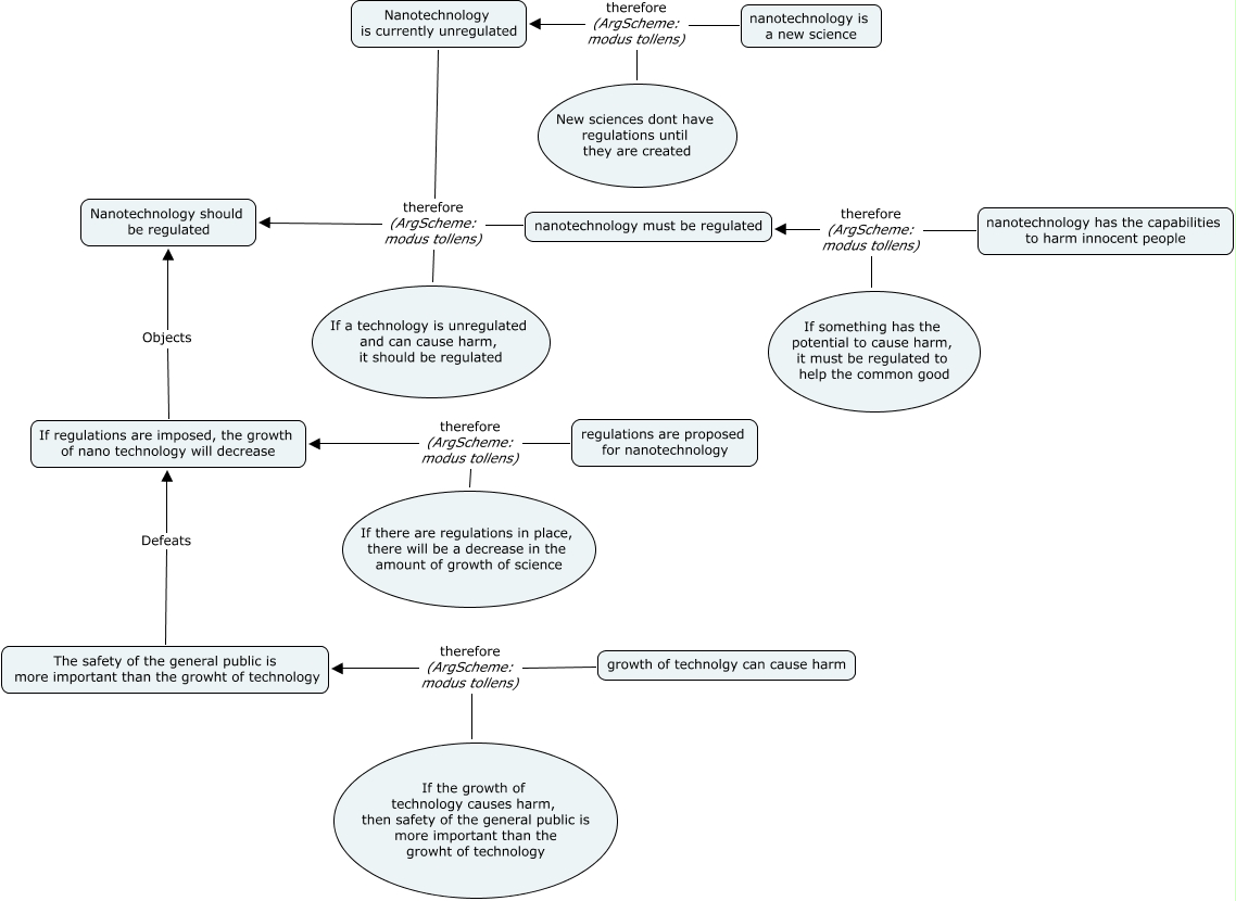
This Concept Map, created with IHMC CmapTools, has information related to: Group 2 week 1, If something has the potential to cause harm, it must be regulated to help the common good therefore (ArgScheme: modus tollens) nanotechnology has the capabilities to harm innocent people, If there are regulations in place, there will be a decrease in the amount of growth of science therefore (ArgScheme: modus tollens) regulations are proposed for nanotechnology, If something has the potential to cause harm, it must be regulated to help the common good therefore (ArgScheme: modus tollens) nanotechnology must be regulated, If regulations are imposed, the growth of nano technology will decrease Objects Nanotechnology should be regulated, Nanotechnology is currently unregulated therefore (ArgScheme: modus tollens) Nanotechnology should be regulated, If the growth of technology causes harm, then safety of the general public is more important than the growht of technology therefore (ArgScheme: modus tollens) The safety of the general public is more important than the growht of technology, New sciences dont have regulations until they are created therefore (ArgScheme: modus tollens) nanotechnology is a new science, nanotechnology must be regulated therefore (ArgScheme: modus tollens) Nanotechnology should be regulated, The safety of the general public is more important than the growht of technology Defeats If regulations are imposed, the growth of nano technology will decrease, If the growth of technology causes harm, then safety of the general public is more important than the growht of technology therefore (ArgScheme: modus tollens) growth of technolgy can cause harm, If there are regulations in place, there will be a decrease in the amount of growth of science therefore (ArgScheme: modus tollens) If regulations are imposed, the growth of nano technology will decrease, New sciences dont have regulations until they are created therefore (ArgScheme: modus tollens) Nanotechnology is currently unregulated, If a technology is unregulated and can cause harm, it should be regulated therefore (ArgScheme: modus tollens) Nanotechnology should be regulated