WARNING:
JavaScript is turned OFF. None of the links on this concept map will
work until it is reactivated.
If you need help turning JavaScript On, click here.
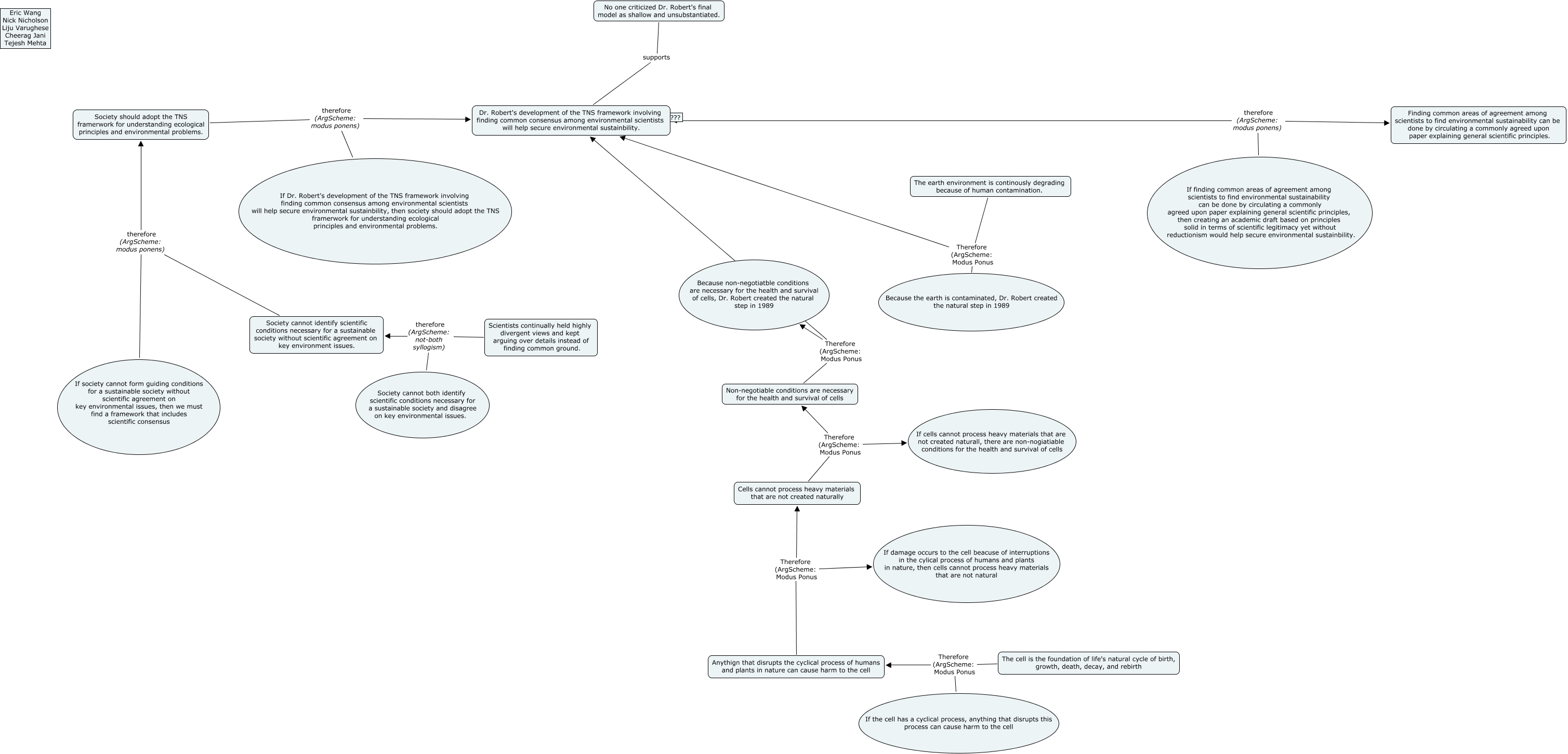
This Concept Map, created with IHMC CmapTools, has information related to: First Draft, Society should adopt the TNS framerwork for understanding ecological principles and environmental problems. therefore (ArgScheme: modus ponens) Dr. Robert's development of the TNS framework involving finding common consensus among environmental scientists will help secure environmental sustainbility., The earth environment is continously degrading because of human contamination. Therefore (ArgScheme: Modus Ponus Because the earth is contaminated, Dr. Robert created the natural step in 1989, If society cannot form guiding conditions for a sustainable society without scientific agreement on key environmental issues, then we must find a framework that includes scientific consensus therefore (ArgScheme: modus ponens) Society cannot identify scientific conditions necessary for a sustainable society without scientific agreement on key environment issues., If society cannot form guiding conditions for a sustainable society without scientific agreement on key environmental issues, then we must find a framework that includes scientific consensus therefore (ArgScheme: modus ponens) Society should adopt the TNS framerwork for understanding ecological principles and environmental problems., Non-negotiable conditions are necessary for the health and survival of cells Therefore (ArgScheme: Modus Ponus Because non-negotiatble conditions are necessary for the health and survival of cells, Dr. Robert created the natural step in 1989, Anythign that disrupts the cyclical process of humans and plants in nature can cause harm to the cell Therefore (ArgScheme: Modus Ponus If damage occurs to the cell beacuse of interruptions in the cylical process of humans and plants in nature, then cells cannot process heavy materials that are not natural, The cell is the foundation of life's natural cycle of birth, growth, death, decay, and rebirth Therefore (ArgScheme: Modus Ponus Anythign that disrupts the cyclical process of humans and plants in nature can cause harm to the cell, Cells cannot process heavy materials that are not created naturally Therefore (ArgScheme: Modus Ponus Non-negotiable conditions are necessary for the health and survival of cells, Anythign that disrupts the cyclical process of humans and plants in nature can cause harm to the cell Therefore (ArgScheme: Modus Ponus Cells cannot process heavy materials that are not created naturally, If the cell has a cyclical process, anything that disrupts this process can cause harm to the cell Therefore (ArgScheme: Modus Ponus Anythign that disrupts the cyclical process of humans and plants in nature can cause harm to the cell, No one criticized Dr. Robert's final model as shallow and unsubstantiated. supports Dr. Robert's development of the TNS framework involving finding common consensus among environmental scientists will help secure environmental sustainbility., Society cannot both identify scientific conditions necessary for a sustainable society and disagree on key environmental issues. therefore (ArgScheme: not-both syllogism) Society cannot identify scientific conditions necessary for a sustainable society without scientific agreement on key environment issues., The earth environment is continously degrading because of human contamination. Therefore (ArgScheme: Modus Ponus Dr. Robert's development of the TNS framework involving finding common consensus among environmental scientists will help secure environmental sustainbility., If finding common areas of agreement among scientists to find environmental sustainability can be done by circulating a commonly agreed upon paper explaining general scientific principles, then creating an academic draft based on principles solid in terms of scientific legitimacy yet without reductionism would help secure environmental sustainbility. therefore (ArgScheme: modus ponens) Finding common areas of agreement among scientists to find environmental sustainability can be done by circulating a commonly agreed upon paper explaining general scientific principles., If finding common areas of agreement among scientists to find environmental sustainability can be done by circulating a commonly agreed upon paper explaining general scientific principles, then creating an academic draft based on principles solid in terms of scientific legitimacy yet without reductionism would help secure environmental sustainbility. therefore (ArgScheme: modus ponens) Dr. Robert's development of the TNS framework involving finding common consensus among environmental scientists will help secure environmental sustainbility., Non-negotiable conditions are necessary for the health and survival of cells Therefore (ArgScheme: Modus Ponus Dr. Robert's development of the TNS framework involving finding common consensus among environmental scientists will help secure environmental sustainbility., Cells cannot process heavy materials that are not created naturally Therefore (ArgScheme: Modus Ponus If cells cannot process heavy materials that are not created naturall, there are non-nogiatiable conditions for the health and survival of cells, Society cannot both identify scientific conditions necessary for a sustainable society and disagree on key environmental issues. therefore (ArgScheme: not-both syllogism) Scientists continually held highly divergent views and kept arguing over details instead of finding common ground., If Dr. Robert's development of the TNS framework involving finding common consensus among environmental scientists will help secure environmental sustainbility, then society should adopt the TNS framerwork for understanding ecological principles and environmental problems. therefore (ArgScheme: modus ponens) Dr. Robert's development of the TNS framework involving finding common consensus among environmental scientists will help secure environmental sustainbility.