WARNING:
JavaScript is turned OFF. None of the links on this concept map will
work until it is reactivated.
If you need help turning JavaScript On, click here.
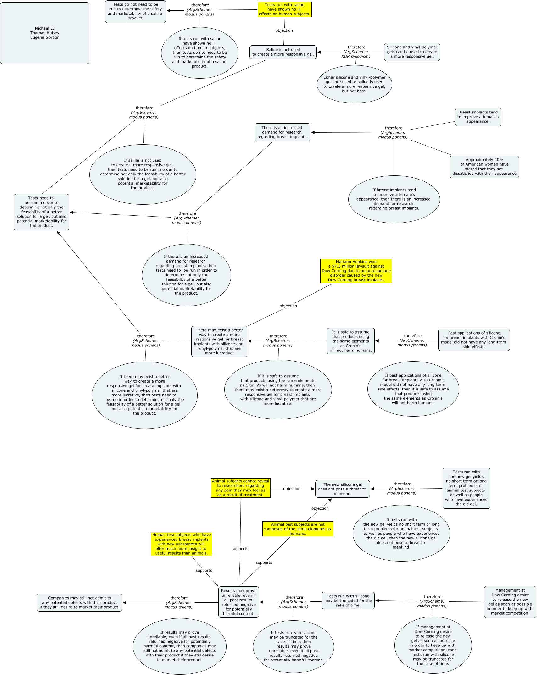
This Concept Map, created with IHMC CmapTools, has information related to: 9G Project 2 Group Map, If it is safe to assume that products using the same elements as Cronin's will not harm humans, then there may exist a betterway to create a more responsive gel for breast implants with silicone and vinyl-polymer that are more lucrative. therefore (ArgScheme: modus ponens) There may exist a better way to create a more responsive gel for breast implants with silicone and vinyl-polymer that are more lucrative., If tests run with the new gel yields no short term or long term problems for animal test subjects as well as people who have experienced the old gel, then the new silicone gel does not pose a threat to mankind. therefore (ArgScheme: modus ponens) The new silicone gel does not pose a threat to mankind., Animal test subjects are not composed of the same elements as humans. supports Results may prove unreliable, even if all past results returned negative for potentially harmful content., If past applications of silicone for breast implants with Cronin's model did not have any long-term side effects, then it is safe to assume that products using the same elements as Cronin's will not harm humans. therefore (ArgScheme: modus ponens) It is safe to assume that products using the same elements as Cronin's will not harm humans., Tests run with the new gel yields no short term or long term problems for animal test subjects as well as people who have experienced the old gel. therefore (ArgScheme: modus ponens) The new silicone gel does not pose a threat to mankind., Animal test subjects are not composed of the same elements as humans. objection The new silicone gel does not pose a threat to mankind., Past applications of silicone for breast implants with Cronin's model did not have any long-term side effects. therefore (ArgScheme: modus ponens) It is safe to assume that products using the same elements as Cronin's will not harm humans., Either silicone and vinyl-polymer gels are used or saline is used to create a more responsive gel, but not both. therefore (ArgScheme: XOR syllogism) Saline is not used to create a more responsive gel., Human test subjects who have experienced breast implants with new substances will offer much more insight to useful results than animals. supports Results may prove unreliable, even if all past results returned negative for potentially harmful content., If breast implants tend to improve a female's appearance, then there is an increased demand for research regarding breast implants. therefore (ArgScheme: modus ponens) There is an increased demand for research regarding breast implants., Management at Dow Corning desire to release the new gel as soon as possible in order to keep up with market competition. therefore (ArgScheme: modus ponens) Tests run with silicone may be truncated for the sake of time., Tests run with silicone may be truncated for the sake of time. therefore (ArgScheme: modus ponens) Results may prove unreliable, even if all past results returned negative for potentially harmful content., There may exist a better way to create a more responsive gel for breast implants with silicone and vinyl-polymer that are more lucrative. therefore (ArgScheme: modus ponens) Tests need to be run in order to determine not only the feasability of a better solution for a gel, but also potential marketability for the product., Tests run with saline have shown no ill effects on human subjects. therefore (ArgScheme: modus ponens) Tests do not need to be run to determine the safety and marketability of a saline product., Breast implants tend to improve a female's appearance. therefore (ArgScheme: modus ponens) There is an increased demand for research regarding breast implants., If results may prove unreliable, even if all past results returned negative for potentially harmful content, then companies may still not admit to any potential defects with their product if they still desire to market their product. therefore (ArgScheme: modus tollens) Companies may still not admit to any potential defects with their product if they still desire to market their product., There is an increased demand for research regarding breast implants. therefore (ArgScheme: modus ponens) Tests need to be run in order to determine not only the feasability of a better solution for a gel, but also potential marketability for the product., Mariann Hopkins won a $7.3 million lawsuit against Dow Corning due to an autoimmune disorder caused by the new Dow Corning breast implants. objection There may exist a better way to create a more responsive gel for breast implants with silicone and vinyl-polymer that are more lucrative., Either silicone and vinyl-polymer gels are used or saline is used to create a more responsive gel, but not both. therefore (ArgScheme: XOR syllogism) Silicone and vinyl-polymer gels can be used to create a more responsive gel., Approximately 40% of American women have stated that they are dissatisfied with their appearance therefore (ArgScheme: modus ponens) There is an increased demand for research regarding breast implants.