WARNING:
JavaScript is turned OFF. None of the links on this concept map will
work until it is reactivated.
If you need help turning JavaScript On, click here.
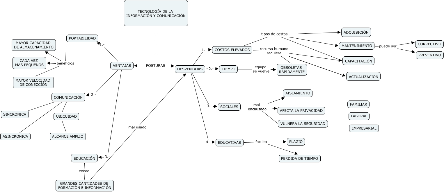
Este Cmap, tiene información relacionada con: MAPA TICS VENTAJAS Y DESVENTAJAS.cmap, PORTABILIDAD beneficios CADA VEZ MAS PEQUEÑOS, COMUNICACIÓN ???? ASINCRONICA, EDUCATIVAS facilita PLAGIO, DESVENTAJAS 1.- COSTOS ELEVADOS, COSTOS ELEVADOS tipos de costos CAPACITACIÓN, DESVENTAJAS 4.- EDUCATIVAS, VENTAJAS 1.- PORTABILIDAD, PORTABILIDAD beneficios MAYOR CAPACIDAD DE ALMACENAMIENTO, COMUNICACIÓN ???? SINCRONICA, SOCIALES mal encausado VULNERA LA SEGURIDAD, VENTAJAS 2.- COMUNICACIÓN, MANTENIMIENTO puede ser CORRECTIVO, SOCIALES mal encausado AFECTA LA PRIVACIDAD, COSTOS ELEVADOS recurso humano requiere ACTUALIZACIÓN, DESVENTAJAS 3.- SOCIALES, GRANDES CANTIDADES DE FORMACIÒN E INFORMAC`ÓN mal usado DESVENTAJAS, COSTOS ELEVADOS recurso humano requiere ACTUALIZACIÓN, EDUCATIVAS facilita PERDIDA DE TIEMPO, TIEMPO equipo se vuelve OBSOLETAS RÁPIDAMENTE, EDUCACIÓN existe GRANDES CANTIDADES DE FORMACIÒN E INFORMAC`ÓN