Warning:
JavaScript is turned OFF. None of the links on this page will work until it is reactivated.
If you need help turning JavaScript On, click here.
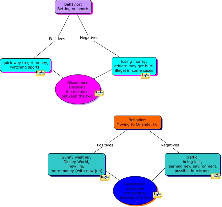
This Concept Map, created with IHMC CmapTools, has information related to: Attitudes and Behaviors, Sunny weather, Disney World, new life, more money (with new job) ???? Dissonance Decisions the distance between the two, Behavior: Betting on sports Negatives losing money, athlete may get hurt, illegal in some cases, quick way to get money, watching sports, ???? Dissonance Decisons the distance between the two, traffic, being lost, learning new environment, possible hurricanes ???? ????, Behavior: Betting on sports Positives quick way to get money, watching sports,, Behavior: Moving to Orlando, FL Positives Sunny weather, Disney World, new life, more money (with new job), losing money, athlete may get hurt, illegal in some cases ???? ????, Behavior: Moving to Orlando, FL Negatives traffic, being lost, learning new environment, possible hurricanes