Warning:
JavaScript is turned OFF. None of the links on this page will work until it is reactivated.
If you need help turning JavaScript On, click here.
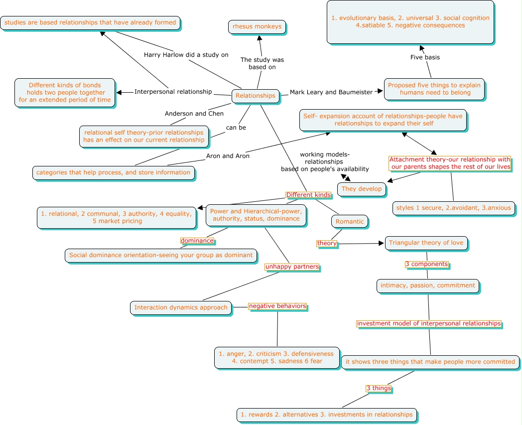
This Concept Map, created with IHMC CmapTools, has information related to: Relationships, Power and Hierarchical-power, authority, status, dominance dominance Social dominance orientation-seeing your group as dominant, intimacy, passion, commitment investment model of interpersonal relationships it shows three things that make people more committed, Power and Hierarchical-power, authority, status, dominance unhappy partners Interaction dynamics approach, Relationships Different kinds Power and Hierarchical-power, authority, status, dominance, Relationships can be categories that help process, and store information, Relationships Different kinds Romantic, Relationships Interpersonal relationship studies are based relationships that have already formed, Relationships Different kinds 1. relational, 2 communal, 3 authority, 4 equality, 5 market pricing, Relationships Mark Leary and Baumeister Proposed five things to explain humans need to belong, categories that help process, and store information Aron and Aron Self- expansion account of relationships-people have relationships to expand their self, Self- expansion account of relationships-people have relationships to expand their self Attachment theory-our relationship with our parents shapes the rest of our lives styles 1 secure, 2.avoidant, 3.anxious, Triangular theory of love 3 components intimacy, passion, commitment, Proposed five things to explain humans need to belong Five basis 1. evolutionary basis, 2. universal 3. social cognition 4.satiable 5. negative consequences, Self- expansion account of relationships-people have relationships to expand their self Attachment theory-our relationship with our parents shapes the rest of our lives They develop, studies are based relationships that have already formed Harry Harlow did a study on Relationships, it shows three things that make people more committed 3 things 1. rewards 2. alternatives 3. investments in relationships, Relationships Interpersonal relationship Different kinds of bonds holds two people together for an extended period of time, Relationships Anderson and Chen relational self theory-prior relationships has an effect on our current relationship, Relationships The study was based on rhesus monkeys, Interaction dynamics approach negative behaviors 1. anger, 2. criticism 3. defensiveness 4. contempt 5. sadness 6 fear