Warning:
JavaScript is turned OFF. None of the links on this page will work until it is reactivated.
If you need help turning JavaScript On, click here.
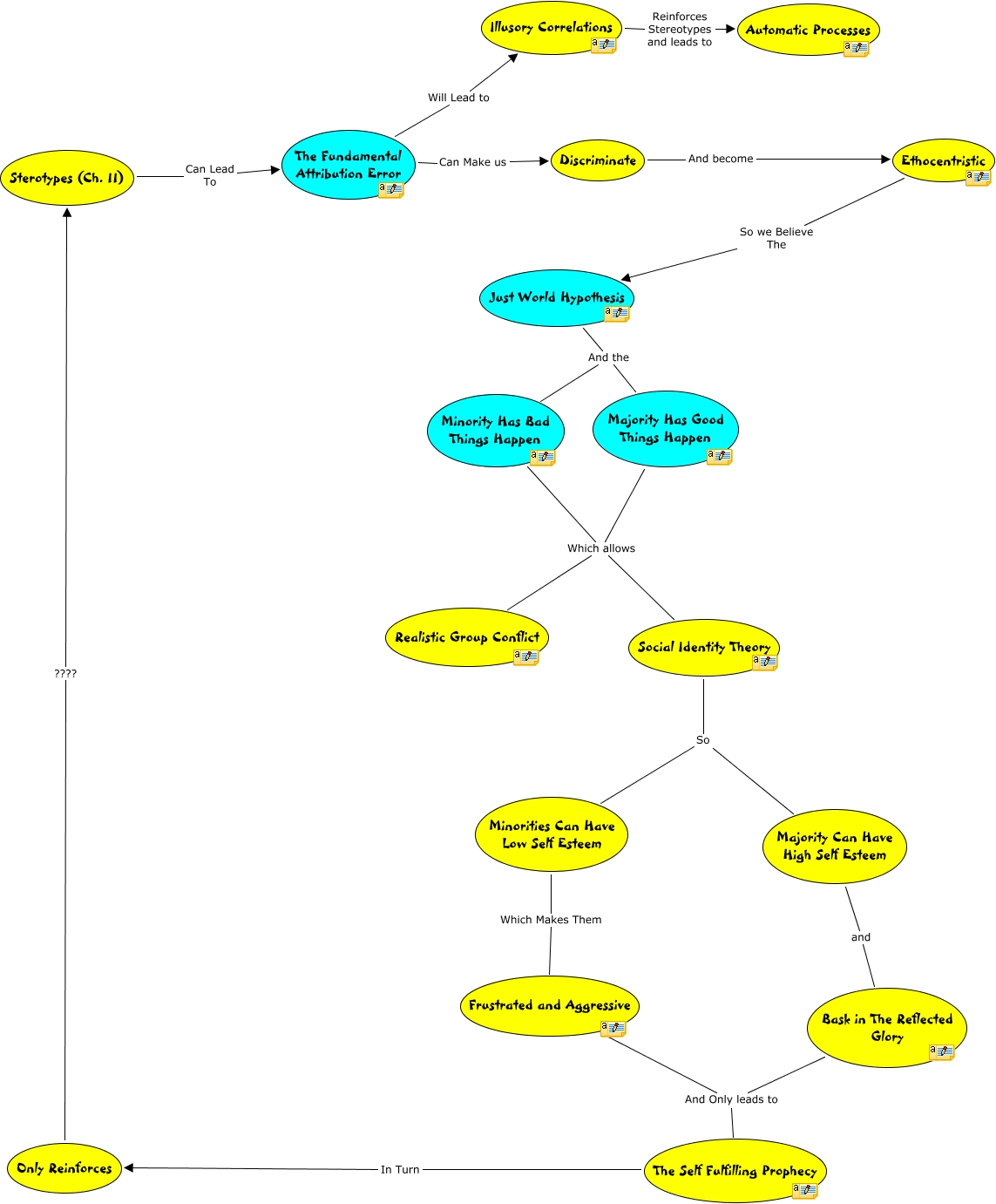
This Concept Map, created with IHMC CmapTools, has information related to: Final, Minorities Can Have Low Self Esteem Which Makes Them Frustrated and Aggressive, Just World Hypothesis And the Minority Has Bad Things Happen, The Fundamental Attribution Error Can Make us Discriminate, Majority Has Good Things Happen Which allows Social Identity Theory, Only Reinforces ???? Sterotypes (Ch. 11), Sterotypes (Ch. 11) Can Lead To The Fundamental Attribution Error, Just World Hypothesis And the Majority Has Good Things Happen, The Fundamental Attribution Error Will Lead to Illusory Correlations, Minority Has Bad Things Happen Which allows Realistic Group Conflict, Ethocentristic So we Believe The Just World Hypothesis, Social Identity Theory So Minorities Can Have Low Self Esteem, Majority Can Have High Self Esteem and Bask in The Reflected Glory, Discriminate And become Ethocentristic, Majority Has Good Things Happen Which allows Realistic Group Conflict, Frustrated and Aggressive And Only leads to The Self Fulfilling Prophecy, Illusory Correlations Reinforces Stereotypes and leads to Automatic Processes, The Self Fulfilling Prophecy In Turn Only Reinforces, Minority Has Bad Things Happen Which allows Social Identity Theory, Social Identity Theory So Majority Can Have High Self Esteem, Bask in The Reflected Glory And Only leads to The Self Fulfilling Prophecy