WARNING:
JavaScript is turned OFF. None of the links on this concept map will
work until it is reactivated.
If you need help turning JavaScript On, click here.
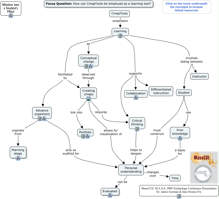
This Concept Map, created with IHMC CmapTools, has information related to: Learning tool, Learning as Conceptual change, Critical thinking helps to deepen Personal understanding, Advance organizers orginate from Planning stage, Learning facilitated by Advance organizers, Creating cmaps requires Critical thinking, Learning involves dialog between Instructor, Learning supports Critical thinking, Personal understanding can be Evaluated, Advance organizers acts as scaffold for Personal understanding, Creating cmaps allows for visualization of Personal understanding, Prior knowledge a basis for Personal understanding, CmapTools empowers Learning, Learning involves dialog between Student, Learning supports Differentiated instruction, Student use Prior knowledge, Learning facilitated by Creating cmaps, Personal understanding changes over Time, Learning supports Collaboration, Creating cmaps link into Portfolio, Conceptual change observed through Creating cmaps