WARNING:
JavaScript is turned OFF. None of the links on this concept map will
work until it is reactivated.
If you need help turning JavaScript On, click here.
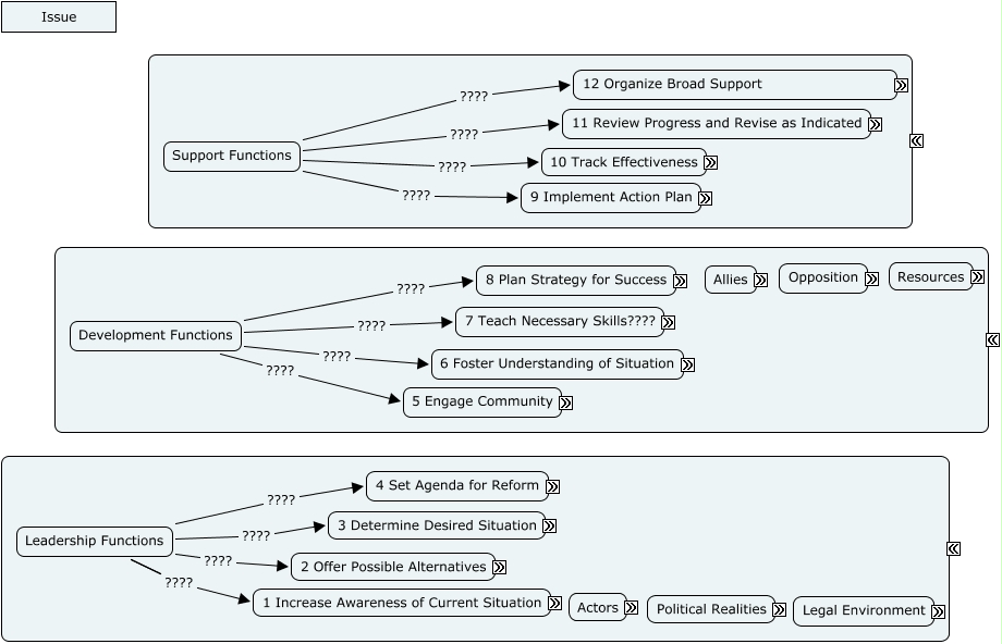
This Concept Map, created with IHMC CmapTools, has information related to: 12 Step Chart Template, Leadership Functions ???? 2 Offer Possible Alternatives, Support Functions ???? 10 Track Effectiveness, Support Functions ???? 9 Implement Action Plan, Leadership Functions ???? 1 Increase Awareness of Current Situation, Development Functions ???? 6 Foster Understanding of Situation, Development Functions ???? 7 Teach Necessary Skills????, Leadership Functions ???? 4 Set Agenda for Reform, Leadership Functions ???? 3 Determine Desired Situation, Support Functions ???? 11 Review Progress and Revise as Indicated, Development Functions ???? 8 Plan Strategy for Success, Support Functions ???? 12 Organize Broad Support, Leadership Functions ???? 1 Increase Awareness of Current Situation, Development Functions ???? 5 Engage Community