WARNING:
JavaScript is turned OFF. None of the links on this concept map will
work until it is reactivated.
If you need help turning JavaScript On, click here.
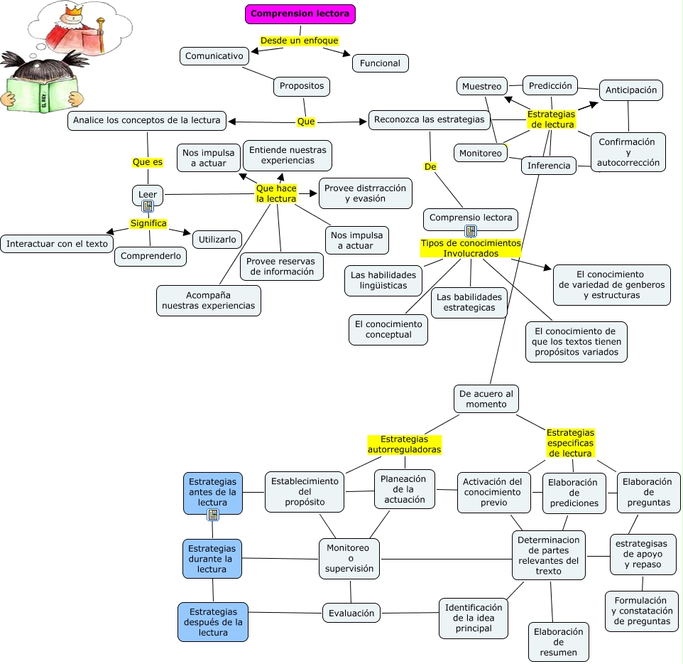
Este Cmap, tiene información relacionada con: Mapa Comprension guadala, Establecimiento del propósito E Estrategias antes de la lectura, Activación del conocimiento previo Deyter Determinacion de partes relevantes del trexto, Anticipación ???? Predicción, Comprensio lectora Tipos de conocimientos Involucrados El conocimiento de que los textos tienen propósitos variados, Muestreo ???? Predicción, Leer Que hace la lectura Provee distrracción y evasión, Leer Que hace la lectura Nos impulsa a actuar, Elaboración de prediciones ???? Determinacion de partes relevantes del trexto, Predicción Estrategias de lectura Muestreo, De acuero al momento Estrategias especificas de lectura Elaboración de preguntas, Leer Que hace la lectura Provee reservas de información, De acuero al momento Estrategias especificas de lectura Elaboración de prediciones, Monitoreo o supervisión ???? Estrategias durante la lectura, Predicción Estrategias de lectura Anticipación, Establecimiento del propósito M Monitoreo o supervisión, Determinacion de partes relevantes del trexto ???? Elaboración de resumen, Planeación de la actuación ???? Monitoreo o supervisión, Planeación de la actuación ???? Activación del conocimiento previo, Anticipación Estrategias de lectura Monitoreo, Inferencia ???? Confirmación y autocorrección