WARNING:
JavaScript is turned OFF. None of the links on this concept map will
work until it is reactivated.
If you need help turning JavaScript On, click here.
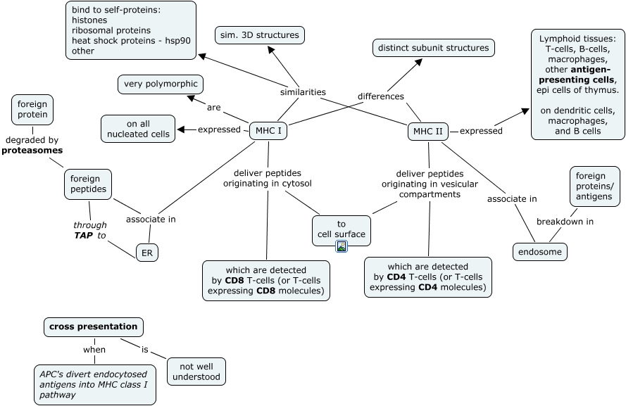
This Concept Map, created with IHMC CmapTools, has information related to: MHC I and II, MHC I differences distinct subunit structures, MHC II deliver peptides originating in vesicular compartments which are detected by CD4 T-cells (or T-cells expressing CD4 molecules), cross presentation when APC's divert endocytosed antigens into MHC class I pathway, MHC I similarities sim. 3D structures, MHC II deliver peptides originating in vesicular compartments to cell surface, cross presentation is not well understood, MHC II similarities bind to self-proteins: histones ribosomal proteins heat shock proteins - hsp90 other, foreign peptides through TAP to ER, MHC I are very polymorphic, MHC I deliver peptides originating in cytosol which are detected by CD8 T-cells (or T-cells expressing CD8 molecules), foreign protein degraded by proteasomes foreign peptides, MHC I deliver peptides originating in cytosol to cell surface, foreign peptides associate in ER, MHC II expressed Lymphoid tissues: T-cells, B-cells, macrophages, other antigen- presenting cells, epi cells of thymus. on dendritic cells, macrophages, and B cells, MHC I expressed on all nucleated cells, MHC I similarities bind to self-proteins: histones ribosomal proteins heat shock proteins - hsp90 other, MHC II differences distinct subunit structures, foreign proteins/ antigens breakdown in endosome, MHC II similarities sim. 3D structures, MHC I associate in ER