WARNING:
JavaScript is turned OFF. None of the links on this concept map will
work until it is reactivated.
If you need help turning JavaScript On, click here.
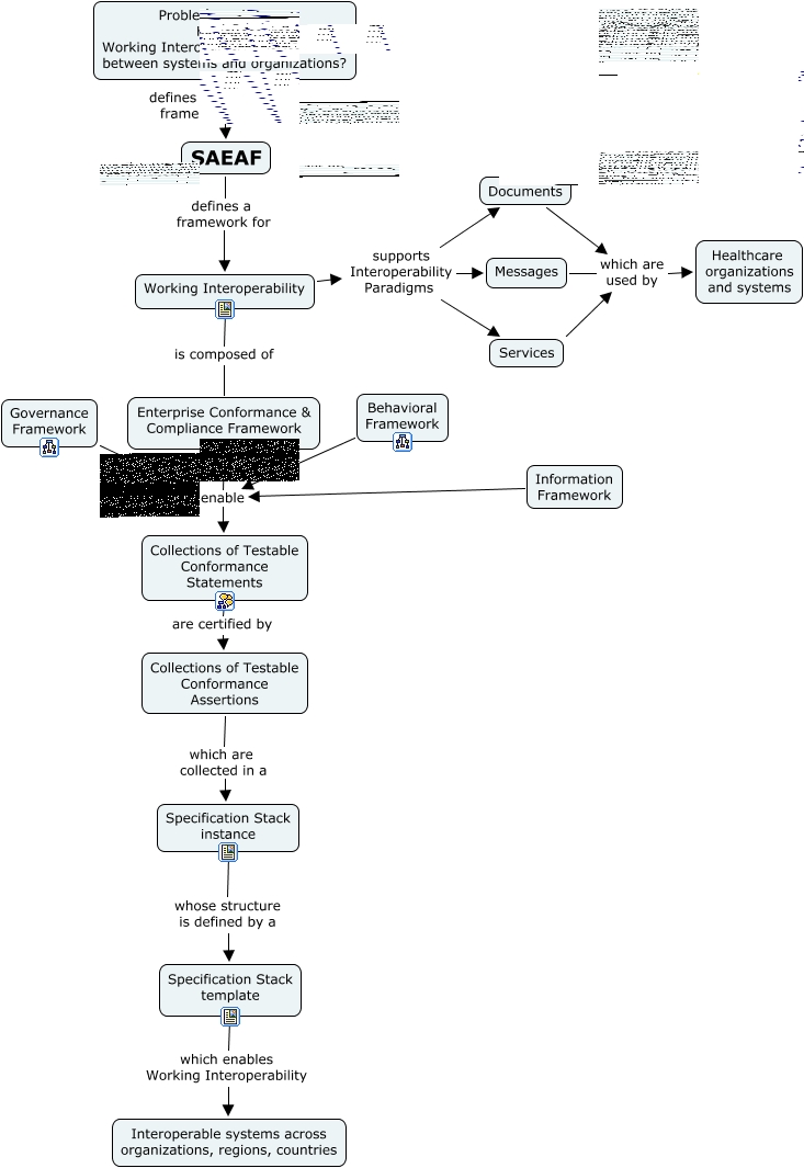
This Concept Map, created with IHMC CmapTools, has information related to: SAEAF Complex System 1 Cmap, Collections of Testable Conformance Statements are certified by Collections of Testable Conformance Assertions, Specification Stack instance whose structure is defined by a Specification Stack template, Working Interoperability is composed of Enterprise Conformance & Compliance Framework, Behavioral Framework enable Enterprise Conformance & Compliance Framework, Problem statement: How can Working Interoperability be achieved between systems and organizations? defines a specification framework which is SAEAF, Specification Stack template which enables Working Interoperability Interoperable systems across organizations, regions, countries, Working Interoperability supports Interoperability Paradigms Messages, Services which are used by Messages, SAEAF defines a framework for Working Interoperability, Documents which are used by Messages, Working Interoperability supports Interoperability Paradigms Documents, Documents which are used by Healthcare organizations and systems, Collections of Testable Conformance Assertions which are collected in a Specification Stack instance, Governance Framework enable Enterprise Conformance & Compliance Framework, Governance Framework enable Collections of Testable Conformance Statements, Services which are used by Healthcare organizations and systems, Information Framework enable Enterprise Conformance & Compliance Framework, Behavioral Framework enable Collections of Testable Conformance Statements, Working Interoperability supports Interoperability Paradigms Services, Information Framework enable Collections of Testable Conformance Statements