WARNING:
JavaScript is turned OFF. None of the links on this concept map will
work until it is reactivated.
If you need help turning JavaScript On, click here.
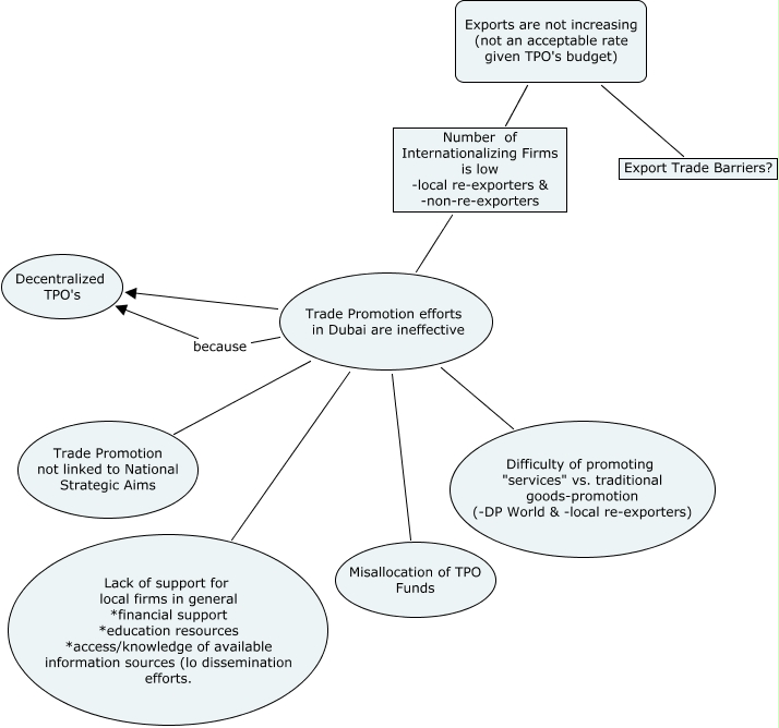
This Concept Map, created with IHMC CmapTools, has information related to: Problem Tree Trade Promotion in Dubai, Trade Promotion efforts in Dubai are ineffective because Decentralized TPO's, Trade Promotion efforts in Dubai are ineffective Misallocation of TPO Funds, Trade Promotion efforts in Dubai are ineffective Difficulty of promoting "services" vs. traditional goods-promotion (-DP World & -local re-exporters), Exports are not increasing (not an acceptable rate given TPO's budget) Number of Internationalizing Firms is low -local re-exporters & -non-re-exporters, Trade Promotion efforts in Dubai are ineffective Trade Promotion not linked to National Strategic Aims, Number of Internationalizing Firms is low -local re-exporters & -non-re-exporters Trade Promotion efforts in Dubai are ineffective, Exports are not increasing (not an acceptable rate given TPO's budget) Export Trade Barriers?, Trade Promotion efforts in Dubai are ineffective Decentralized TPO's, Trade Promotion efforts in Dubai are ineffective Lack of support for local firms in general *financial support *education resources *access/knowledge of available information sources (lo dissemination efforts.