WARNING:
JavaScript is turned OFF. None of the links on this concept map will
work until it is reactivated.
If you need help turning JavaScript On, click here.
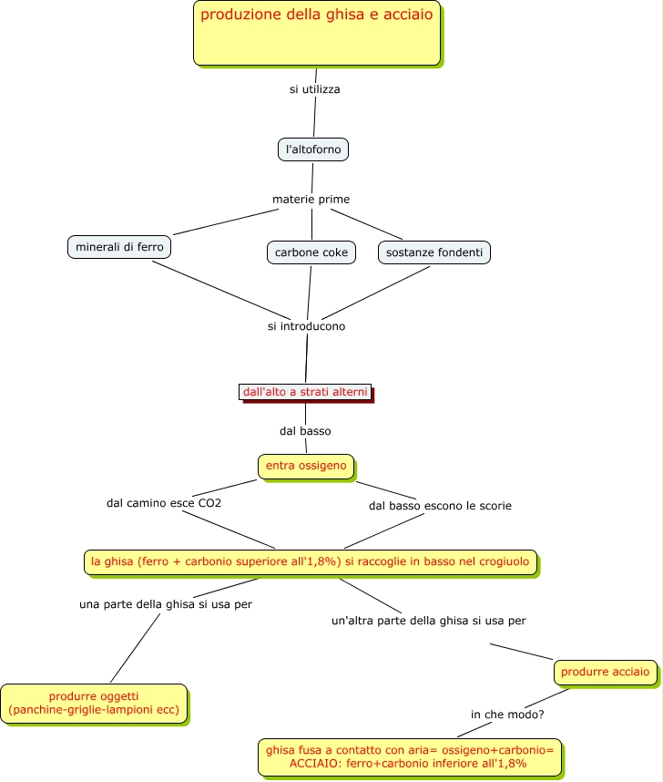
Questa Cmap, creata con IHMC CmapTools, contiene informazioni relative a: mappa ghisa prof, la ghisa (ferro + carbonio superiore all'1,8%) si raccoglie in basso nel crogiuolo una parte della ghisa si usa per produrre oggetti (panchine-griglie-lampioni ecc), entra ossigeno dal camino esce CO2 la ghisa (ferro + carbonio superiore all'1,8%) si raccoglie in basso nel crogiuolo, produrre acciaio in che modo? ghisa fusa a contatto con aria= ossigeno+carbonio= ACCIAIO: ferro+carbonio inferiore all'1,8%, carbone coke si introducono sostanze fondenti, dall'alto a strati alterni dal basso entra ossigeno, l'altoforno materie prime carbone coke, carbone coke si introducono dall'alto a strati alterni, entra ossigeno dal basso escono le scorie la ghisa (ferro + carbonio superiore all'1,8%) si raccoglie in basso nel crogiuolo, l'altoforno materie prime sostanze fondenti, la ghisa (ferro + carbonio superiore all'1,8%) si raccoglie in basso nel crogiuolo un'altra parte della ghisa si usa per produrre acciaio, carbone coke si introducono dall'alto a strati alterni, produzione della ghisa e acciaio si utilizza l'altoforno, l'altoforno materie prime minerali di ferro, carbone coke si introducono minerali di ferro