WARNING:
JavaScript is turned OFF. None of the links on this concept map will
work until it is reactivated.
If you need help turning JavaScript On, click here.
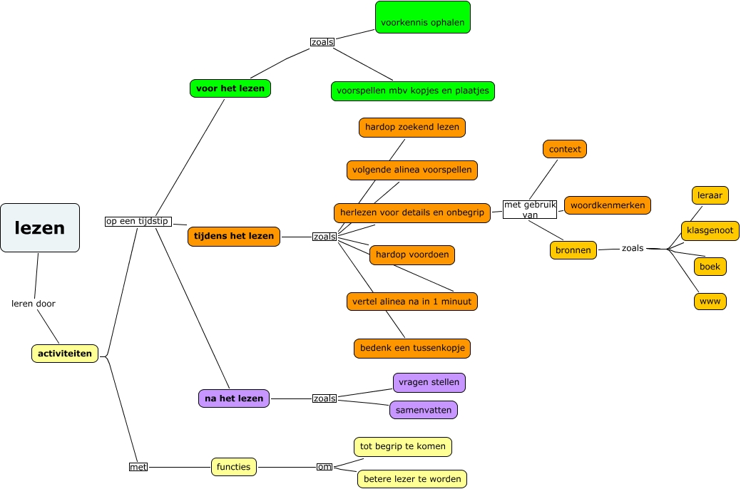
Deze Concept Map heeft informatie gerelateerd aan: lezen gibbons, voor het lezen zoals voorkennis ophalen, herlezen voor details en onbegrip met gebruik van bronnen, lezen leren door activiteiten, functies om tot begrip te komen, bronnen zoals www, activiteiten op een tijdstip voor het lezen, activiteiten op een tijdstip tijdens het lezen, activiteiten met functies, activiteiten op een tijdstip na het lezen, tijdens het lezen zoals herlezen voor details en onbegrip, na het lezen zoals vragen stellen, tijdens het lezen zoals hardop zoekend lezen, tijdens het lezen zoals hardop voordoen, bronnen zoals leraar, voor het lezen zoals voorspellen mbv kopjes en plaatjes, bronnen zoals klasgenoot, herlezen voor details en onbegrip met gebruik van context, tijdens het lezen zoals bedenk een tussenkopje, tijdens het lezen zoals volgende alinea voorspellen, functies om betere lezer te worden