WARNING:
JavaScript is turned OFF. None of the links on this concept map will
work until it is reactivated.
If you need help turning JavaScript On, click here.
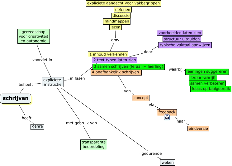
Deze Concept Map heeft informatie gerelateerd aan: schrijven, concept via feedback, expliciete instructie met gebruik van transparante beoordeling, feedback naar eindversie, 3 samen schrijven (leraar + leerling) waarbij leerlingen suggereren, expliciete instructie gedurende weken, schrijven heeft genre, expliciete instructie in fasen 1 inhoud verkennen, 1 inhoud verkennen dmv lezen, discussie ???? oefenen, schrijven behoeft expliciete instructie, 4 onafhankelijk schrijven van concept, discussie ???? oefenen, expliciete instructie voorziet in gereedschap voor creativiteit en autonomie, 2 text typen laten zien door voorbeelden laten zien