WARNING:
JavaScript is turned OFF. None of the links on this concept map will
work until it is reactivated.
If you need help turning JavaScript On, click here.
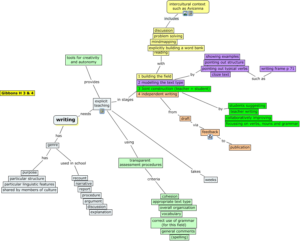
Deze Concept Map heeft informatie gerelateerd aan: gibbons writing2.cmap, draft via feedback, explicit teaching using transparent assessment procedures, writing has genre, feedback to publication, genre has purpose, explicit teaching takes weeks, 4 independent writing from draft, 1 building the field with reading, 3 Joint construction (teacher + student) by students suggesting, explicit teaching provides tools for creativity and autonomy, showing examples such as writing frame p 71, transparent assessment procedures criteria appropriate text type, discussion includes intercultural context such as Avicenna, writing needs explicit teaching, genre used in school recount, explicit teaching in stages 1 building the field, 2 modelling the text type by showing examples