WARNING:
JavaScript is turned OFF. None of the links on this concept map will
work until it is reactivated.
If you need help turning JavaScript On, click here.
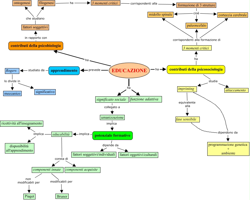
Questa Cmap, creata con IHMC CmapTools, contiene informazioni relative a: l'educazione, componenti innate modificabili per Bruner, 3 momenti critici corrispondenti alla formazione di paleoncefalo, contributi della psicobiologia in rapporto con fattori soggettivi, fattori soggettivi che studiano filogenesi, imprinting dipendono da programmazione genetica + ambiente, significato sociale collegato a umanizzazione, EDUCAZIONE ha contributi della psicobiologia, apprendimento studiato da Rogers, formazione di 3 strutture cioè paleoncefalo, fattori soggettivi che studiano ontogenesi, formazione di 3 strutture cioè corteccia cerebrale, educabilità consta di componenti acquisite, contributi della psicosociologia studia imprinting, umanizzazione implica potenziale formativo, 3 momenti critici corrispondenti alla formazione di midollo spinale, 3 momenti critici corrispondenti alla formazione di corteccia cerebrale, filogenesi ha 3 momenti critici, contributi della psicosociologia ha 3 momenti critici, Rogers lo divide in significativo, componenti innate non modificabili per Piaget