WARNING:
JavaScript is turned OFF. None of the links on this concept map will
work until it is reactivated.
If you need help turning JavaScript On, click here.
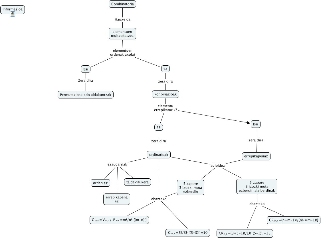
This Concept Map, created with IHMC CmapTools, has information related to: Combinatoria, ez zera dira ordinarioak, ordinarioak ebazteko <math xmlns="http://www.w3.org/1998/Math/MathML"> <mrow> <mmultiscripts> <mtext> C </mtext> <mtext> m,n </mtext> <none/> </mmultiscripts> <mtext> = </mtext> <mtext> 5!/3!⋅[(5-3)!]=10 </mtext> </mrow> </math>, Bai Zera dira Permutazioak edo aldakuntzak, errepikapenaz adibidez 5 zapore 3 izozki mota ezberdin ala berdinak, errepikapenaz adibidez 5 zapore 3 izozki mota ezberdin, Combinatoria Hauxe da elementuen multzokatzea, konbinazioak elementu errepikaturik? ez, 5 zapore 3 izozki mota ezberdin ala berdinak ebazteko <math xmlns="http://www.w3.org/1998/Math/MathML"> <mrow> <mmultiscripts> <mtext> CR </mtext> <mtext> 5,3 </mtext> <none/> </mmultiscripts> <mtext> =(3+5-1)!/[3!⋅(5-1)!]=35 </mtext> </mrow> </math>, 5 zapore 3 izozki mota ezberdin ebazteko <math xmlns="http://www.w3.org/1998/Math/MathML"> <mrow> <mmultiscripts> <mtext> C </mtext> <mtext> m,n </mtext> <none/> </mmultiscripts> <mtext> = </mtext> <mtext> 5!/3!⋅[(5-3)!]=10 </mtext> </mrow> </math>, bai zera dira errepikapenaz, ordinarioak ebazteko <math xmlns="http://www.w3.org/1998/Math/MathML"> <mrow> <mmultiscripts> <mtext> C </mtext> <mtext> m,n </mtext> <none/> </mmultiscripts> <mtext> = </mtext> <mmultiscripts> <mtext> V </mtext> <mtext> m,n </mtext> <none/> </mmultiscripts> <mtext> / </mtext> <mmultiscripts> <mtext> P </mtext> <mtext> m,n </mtext> <none/> </mmultiscripts> <mtext> =m!/n!⋅[(m-n)!] </mtext> </mrow> </math>, 5 zapore 3 izozki mota ezberdin ala berdinak ebazteko <math xmlns="http://www.w3.org/1998/Math/MathML"> <mrow> <mmultiscripts> <mtext> CR </mtext> <mtext> m,n </mtext> <none/> </mmultiscripts> <mtext> =(n+m-1)!/[n!⋅/(m-1)!] </mtext> </mrow> </math>, ordinarioak ezaugarriak errepikapena ez, ordinarioak ezaugarriak orden ez, 5 zapore 3 izozki mota ezberdin ebazteko <math xmlns="http://www.w3.org/1998/Math/MathML"> <mrow> <mmultiscripts> <mtext> C </mtext> <mtext> m,n </mtext> <none/> </mmultiscripts> <mtext> = </mtext> <mmultiscripts> <mtext> V </mtext> <mtext> m,n </mtext> <none/> </mmultiscripts> <mtext> / </mtext> <mmultiscripts> <mtext> P </mtext> <mtext> m,n </mtext> <none/> </mmultiscripts> <mtext> =m!/n!⋅[(m-n)!] </mtext> </mrow> </math>, elementuen multzokatzea elementuen ordenak axola? Bai, ordinarioak adibidez 5 zapore 3 izozki mota ezberdin, konbinazioak elementu errepikaturik? bai, ordinarioak adibidez 5 zapore 3 izozki mota ezberdin ala berdinak, elementuen multzokatzea elementuen ordenak axola? ez