WARNING:
JavaScript is turned OFF. None of the links on this concept map will
work until it is reactivated.
If you need help turning JavaScript On, click here.
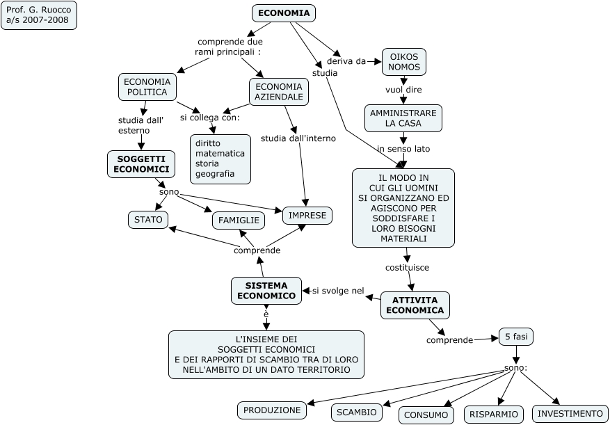
Questa Cmap, creata con IHMC CmapTools, contiene informazioni relative a: economia e suddivisione-1-G. Ruocco, ECONOMIA deriva da OIKOS NOMOS, 5 fasi sono: INVESTIMENTO, ECONOMIA comprende due rami principali : ECONOMIA POLITICA, 5 fasi sono: RISPARMIO, IL MODO IN CUI GLI UOMINI SI ORGANIZZANO ED AGISCONO PER SODDISFARE I LORO BISOGNI MATERIALI costituisce ATTIVITA ECONOMICA, AMMINISTRARE LA CASA in senso lato IL MODO IN CUI GLI UOMINI SI ORGANIZZANO ED AGISCONO PER SODDISFARE I LORO BISOGNI MATERIALI, 5 fasi sono: SCAMBIO, OIKOS NOMOS vuol dire AMMINISTRARE LA CASA, ECONOMIA comprende due rami principali : ECONOMIA AZIENDALE, ATTIVITA ECONOMICA comprende 5 fasi, ECONOMIA POLITICA si collega con: diritto matematica storia geografia, SOGGETTI ECONOMICI sono IMPRESE, SISTEMA ECONOMICO comprende STATO, SISTEMA ECONOMICO comprende FAMIGLIE, SISTEMA ECONOMICO comprende IMPRESE, ECONOMIA AZIENDALE studia dall'interno IMPRESE, ECONOMIA AZIENDALE si collega con: diritto matematica storia geografia, ECONOMIA POLITICA studia dall' esterno SOGGETTI ECONOMICI, 5 fasi sono: PRODUZIONE, 5 fasi sono: CONSUMO