WARNING:
JavaScript is turned OFF. None of the links on this concept map will
work until it is reactivated.
If you need help turning JavaScript On, click here.
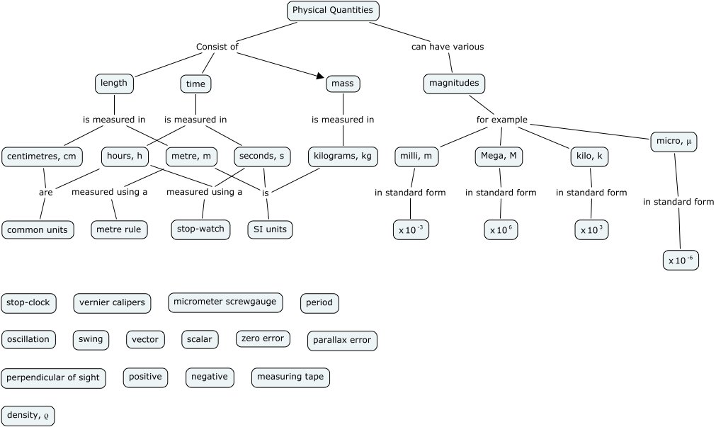
This Concept Map, created with IHMC CmapTools, has information related to: Physical Quantities, kilograms, kg is SI units, seconds, s is SI units, mass is measured in kilograms, kg, Physical Quantities Consist of mass, time is measured in seconds, s, magnitudes for example Mega, M, Mega, M in standard form <math xmlns="http://www.w3.org/1998/Math/MathML"> <mrow> <mtext> x </mtext> <mmultiscripts> <mtext> 10 </mtext> <none/> <mtext> 6 </mtext> </mmultiscripts> </mrow> </math>, magnitudes for example milli, m, micro, μ in standard form <math xmlns="http://www.w3.org/1998/Math/MathML"> <mrow> <mtext> x </mtext> <mmultiscripts> <mtext> 10 </mtext> <none/> <mtext> -6 </mtext> </mmultiscripts> </mrow> </math>, length is measured in metre, m, Physical Quantities can have various magnitudes, milli, m in standard form <math xmlns="http://www.w3.org/1998/Math/MathML"> <mrow> <mtext> x </mtext> <mmultiscripts> <mtext> 10 </mtext> <none/> <mtext> -3 </mtext> </mmultiscripts> </mrow> </math>, micro, μ for example Mega, M, micro, μ for example milli, m, magnitudes for example kilo, k, Physical Quantities Consist of length, hours, h measured using a stop-watch, centimetres, cm are common units, Physical Quantities Consist of time, micro, μ for example kilo, k